学历改变命运
24小时客服:4008135555/010-82335555
首页 > 考试安排> 甘肃考试安排 > 2022年4月甘肃自考课程考试时间安排

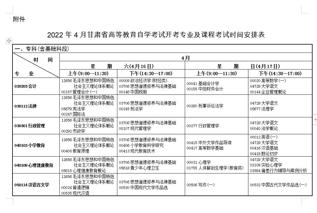
2022年4月甘肃自考课程考试时间安排

2021-10-15 10:26:47   文章来源: 甘肃省教育考试院   字体:   打印
成绩查询

考试安排1

考试安排2

考试安排3

相关资讯
新人有礼