2021年上半年海南省自考准考证和考试通知单查询的公告
2021年上半年海南省高等教育自学考试将于4月10-11日举行,准考证和考试通知单已上网公布。考生可登录海南省考试局网站,在相应的栏目输入准考证号和姓名查询本次考试的准考证和考试通知单,并自行打印(相片黑白、彩色都可以)。
各市、县自考办和助学单位可直接登录后台打印准考证和考试通知,也可选择分批量考生或单个考生进行打印。
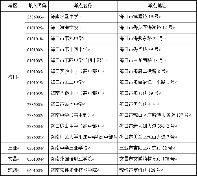
2021年4月海南省高等教育自学考试各考点详细地址

编辑推荐
- 热门课程
- 报名咨询
相关资讯
- 历年试题
- 备考资料




