河南省2025年上半年高等教育自学考试考前温馨提示
河南省2025年上半年高等教育自学考试将于4月12日至13日举行。按上级统一要求,本次考试将继续使用智能安检门对考生进入考点进行安检,考生应主动配合工作人员完成安检工作,不得将手机、智能手表(手环)等具有发送或者接收信息功能的设备带入考点。为便于广大考生顺利参加考试,现将有关事项提示如下:
一、考试时间
2025年4月12日至13日上午9:00-11:30;下午14:30-17:00。开考15分钟后,迟到考生不得进入考点和考场参加当次科目考试,考试结束前不得交卷出场。
二、考前准备
1.打印准考证。考生可在2025年04月07日09:00—04月13日14:45期间,登录自学考试考生服务平台(https://zkwb.haeea.cn)自行打印纸质准考证,准确掌握考试时间、考点地址等信息,认真阅读《考生须知》。提前熟悉考点位置,规划好出行时间和路线。
2.备齐证件。入场须主动出示有效居民身份证、准考证,电子身份证不作为入场有效证件使用。若本人身份证遗失,可使用“有效临时身份证”或由公安部门出具的带照片的制式身份证明。
3.本次考试有38门课程允许使用不带存储功能的计算器,为方便考生提前准备,列表如下:
三、安检规定
1.规范携带考试用品。考生只能携带2B铅笔、黑色签字笔、无封套橡皮、绘图工具等规定物品进入考场,其他任何物品(包括涂改液、修正带)不准带入考场。考生在考试当天请勿携带手机、手表、钥匙等物品,避免穿着带有金属装饰的衣物,以免反复安检,影响正常入场考试。
2.主动配合安检。考试当天,请提前60分钟到达考点,以便有足够时间进行智能安检。通过安检后,请立即进入候考区域等待,避免在考点内聚集。考前30分钟(首场40分钟),凭有效居民身份证、准考证,接受监考员的人工安检与身份核实,确认无误后方可进入考场。
四、纪律要求
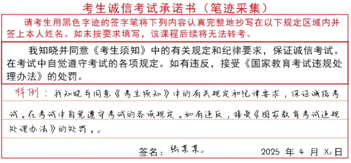
1.落实笔迹信息采集要求。考生应在答题卡指定区域完整抄写《考生诚信考试承诺书》并签名(抄写样例如下图),省教育考试院将采集此处的抄写内容作为考生笔迹信息,并随课程成绩记入考生考籍档案。
2.规范答题行为。答题前,须认真阅读答题卡上的作答说明,并按要求在答题卡指定位置正确、清楚地填写准考证号、姓名和笔迹信息采集等内容。答题时,选择题和非选择题都必须在答题卡指定的区域内作答,在试卷或草稿纸上作答无效。严禁在答题卡的条形码周围做任何涂写和标记,禁止涂划条形码。严禁在答题卡上任意涂画或作标记。
3.自觉遵守考试纪律。考试期间,考生应遵守考点发出的考试指令。本次考试全部在标准化考点进行,所有考场均实行全覆盖、全时段网上监控和录像,监控视频和后期的录像回放都将作为认定考试违规的依据,请考生自觉遵守考场纪律。试题、答题卡、草稿纸等均属于涉考材料,不允许以任何形式拍照传出或带离考场。考试过程中如发现考生携带手机、智能手表(手环)等具有发送或者接收信息功能的设备,无论是否使用,均将依据《国家教育考试违规处理办法》认定为考试作弊。
4.考试结束有序离场。当科考试结束后,考生应服从现场工作人员管理,及时领回个人物品,注意财产安全,有序离场,避免拥挤,不在考点附近聚集。
请持续关注河南省教育考试院官网(http://www.haeea.cn)及“招考豫言”微信公众号,与考试有关的信息、通知和要求,我们将第一时间发布。
(河南省教育考试院咨询服务热线0371-55610639)
祝广大考生考试顺利!
- 热门课程
- 报名咨询
- 历年试题
- 备考资料






