学历改变命运
24小时客服:4008135555/010-82335555
首页 > 考务考籍> 湖北考务考籍 > 2024年10月湖北高等教育自学考试考前温馨提

2024年10月湖北高等教育自学考试考前温馨提示

2024-10-22 09:41:24   文章来源: 湖北省教育考试院   字体:   打印
成绩查询

2024年10月湖北省高等教育自学考试将于10月25日至27日举行。按教育部教育考试院统一要求,本次考试将继续使用智能安检门对考生进入考点进行安检,考生应主动配合工作人员完成安检工作,不得将手机、智能手表(手环)等具有发送或者接收信息功能的设备带入考点。为便于广大考生顺利参加考试,现将考试有关事项提示如下:

一、考试时间

2024年10月25日至27日上午9:00-11:30;下午2:30-5:00。开考15分钟后,迟到考生不得进入考点参加当次科目考试(中学考点以大门为界,高校考点以考试大楼警戒线为界),交卷出场时间不得早于当次科目考试结束前30分钟。

二、考前准备

1.打印考试通知单。考生可在2024年10月18日至27日期间,登录自学考试考生服务平台(https://zk.hbea.edu.cn/portal-web/login)自行打印纸质考试通知单,准确掌握考试时间、考点地址等信息,认真阅读《考场规则》,确认是否可携带无存储功能计算器、彩铅等绘图工具。提前熟悉考点位置,规划好出行时间和路线。

2.备齐证件。入场须主动出示有效居民身份证、考试通知单,电子身份证不作为考试入场有效证件使用。若本人身份证遗失,可使用“临时身份证”或由公安机关出具的“临时身份证明”。

三、安检规定

1.规范携带考试用品。考生只能携带2B铅笔、黑色墨水签字笔、直尺、圆规、三角板、无封套橡皮、绘图工具及无商标纸的饮品等规定物品进入考场,其他任何物品(包括涂改液、修正带)不准带入考场。考生在考试当天请勿携带手机、钥匙、磁卡、打火机,金属手镯、戒指、项链等物品,避免穿着带有金属装饰的衣物、鞋帽及发卡,以免反复安检,影响正常入场考试。

2.主动配合安检。考试当天,请提前90分钟到达考点,以便有足够时间进行智能安检。通过安检后,请立即进入候考区域等待,避免在考点外聚集。考前40分钟,凭有效居民身份证、考试通知单,接受监考员的人工安检与身份核实,确认无误后方可进入考场。

四、纪律要求

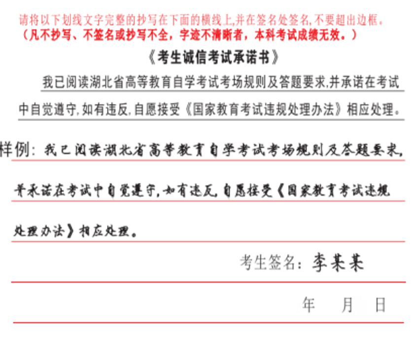
1.落实笔迹信息采集要求。考生应在答题卡指定区域完整抄写《考生诚信考试承诺书》(抄写样例如下图),凡不抄写、不签名或抄写不全,字迹不清晰者,该科考试成绩无效。考生毕业时,省教育考试院将对每张答题卡上的《考生诚信考试承诺书》笔迹进行复核,凡笔迹不一致、经鉴定为代考的,将根据《国家教育考试违规处理办法》作出成绩作废、延迟毕业、记入国家教育考试诚信档案等处理。

1021

2.规范答题行为。答题前,须认真阅读答题卡上的作答说明,并按要求在答题卡指定位置正确、清楚地填写准考证号、姓名和笔迹信息采集等内容。答题时,选择题和非选择题都必须在答题卡指定的区域内作答,在试卷或草稿纸上作答的,答题一律无效。严禁在答题卡的条形码周围做任何涂写和标记,禁止涂划条形码。严禁在答题卡上任意涂画或作标记。

3.自觉遵守考试纪律。考试期间,考生应遵守考点发出的考试指令。本次考试全部在标准化考点进行,所有考场均实行全覆盖、全时段网上监控和录像,监控视频和后期的录像回放都将作为认定考试违规的依据,请考生自觉遵守考场纪律。试题、答题卡、草稿纸等均属于涉考材料,不允许以任何形式拍照传出或带离考场。考试过程中如发现考生携带手机、智能手表(手环)等具有发送或者接收信息功能的设备,无论是否使用,均将依据《国家教育考试违规处理办法》认定为考试作弊。

4.考试结束有序离场。当科考试结束后,考生应服从现场工作人员管理,及时领回个人物品,注意财产安全,有序离场,避免拥挤,不在考点附近聚集。

请考生及时关注湖北省教育考试院官网、微信公众号发布的有关信息。

祝广大考生考试顺利!

相关资讯
新人有礼