2025年10月湖北自考新生注册流程
根据考生的需要,自考365网校整理了2025年10月湖北自考新生注册流程的相关步骤,以供考生查看。
首次报考新生注册
1. 进入“考生服务平台”首页:网址:http://219.140.60.48:8096/portal-web/
2 点击“马上注册”,进入用户注册页面:
3 填写账号相关信息,进行注册:
1) 登录名
以本人的某个邮箱账号为登录名。登录名必须是没有在此“考生服务平台”使用过的。请牢记本人设置的登录名。
2) 安全问题&安全问题答案
在遗忘账号密码时,用以重新设置密码,故请牢记自己的设置。
3) 登陆密码
最少需 6 位数字或字符。
4 点击“注册”按钮,注册成功会弹出如下提示:
5 点击“登录”以注册账号登录平台:
2.2 忘记密码(密码找回)
当遗忘登陆密码时,可以通过安全问题重设密码:
1 在登陆页面中点击“忘记密码”
2 进入忘记密码页面:
3 输入登录名、选择注册账号时设置的安全问题并填写注册账号时设置的安全问题答案,点击“下一步”按钮,进入修改密码页面:
4 设置新的密码并提交,成功后弹出如下图:
2.3 修改登录密码
考生登录后可以修改本人登录密码,具体操作如下:
1 点击右上角账号或姓名旁的向下三角箭头,选择修改登录密码:
2 进入修改登录密码页面:
输入原密码,设置新密码提交即可。
社会新生注册流程
1)登录“考生服务平台”
2)选择“新生注册”
3)同意使用协议条款
4)填写个人基本信息
说明:
➢ 带“*”为必填项
➢ 身份证号已在在籍信息中存在时,不能新生注册,只能选择在籍注册
➢ 身份证号已注册使用过且现场确认过,不能再次注册
5)填写个人报考信息
➢ 带“*”为必填项
➢ 专业类型选择“面向社会开考”
➢ 专业层次如果选择“本科(专升本)”,需填写专科毕业学校和毕业证号
➢ 先选择专业层次再选择专业
➢ 主考学校根据所选择的专业自动显示出来
➢ 考区是此注册学籍的学籍所在地,现场确认刷身份证会在考区进行,考试地点也会与考区相关联,故建议选择本人最方便的考区
6)本科专业,需专科或以上学历认证验证(注册专科专业跳过此步)
如果考生报考的是本科(专升本)专业,需要有专科或以上学历,提交注册信息后,平台会自动去学信网中查询考生是否有专科学历,如果学信息网中查到考生专科或以上学历,平台会进入第 7)步现场确认;如果平台在学信网中没有查到考生专科学历,需考生做学历认证报告并上传学历认证报告,如下图:
上传提交后,待区考办和省考办审批,审批通过后进入下一步现场确认:
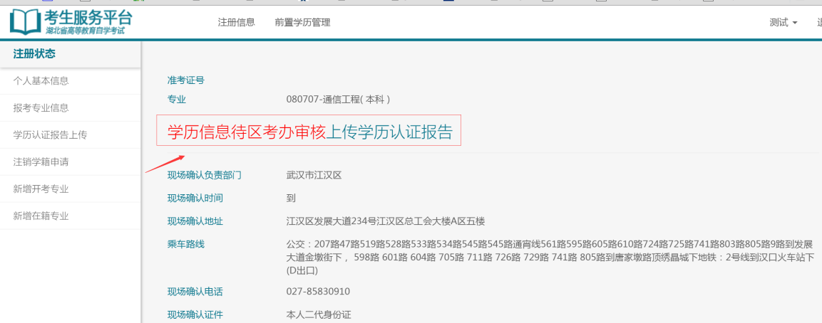
7)现场确认
考生在所报考区规定时间内,携带个人居民身份证前往所报考区自考办,验证身份信息并采集照片信息。如下图,考生可在注册状态中查看状态为预注册,并有相应操作提示:
身份验证成功即注册完成,考生可在报考专业信息中查看状态已变为注册完成,同时生成了对应的准考证号,如下图:
社会在籍考生注册图 ↓↓↓
1)登录“考生服务平台”首页:网址:http://219.140.60.48:8096/portal-web/
2)选择“在籍注册”
3)同意使用协议条款
4)验证在籍信息
说明:
➢ 在籍验证是通过考生姓名、身份证号和准考证来查询考生以往的湖北自考学籍信息
➢ 姓名、身份证号和准考证必须和考生以往的湖北自考学籍信息一致
➢ 身份证号已注册使用过且现场确认过,不能再次注册
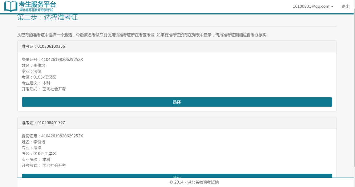
5)选择准考证
点击下一步后,平台会查询出此身份证和姓名对应的所有社会和系统的在籍信息,考生选择需要注册激活的在籍信息,如下图:
上图表示此姓名和身份证对应的在籍信息有两条,对应的有两个准考证,考生选择自己需要注册激活的注册。
6)完善个人基本信息
选择一条在籍信息后,平台会调出此条在籍信息的全部信息,考生完善修改信息
说明:
➢ 带“*”为必填项
7)确认个人报考信息
8)现场确认
考生在所报考区规定时间内,携带个人居民身份证前往所报考区自考办,验证身份信息并采集照片信息。如下图,考生可在注册状态中查看状态为预注册,并有相应操作提示:
身份验证成功即注册完成,考生可在报考专业信息中查看状态已变为注册完成,此时不会再生成新的准考证号,因为在籍考生已有准考证号,如下图:
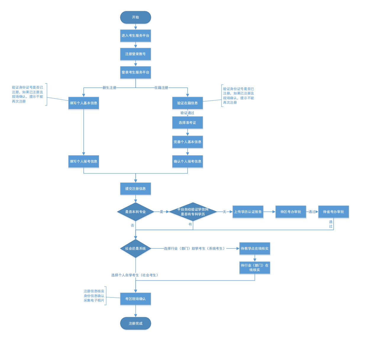
注册总流程图 ↓↓↓
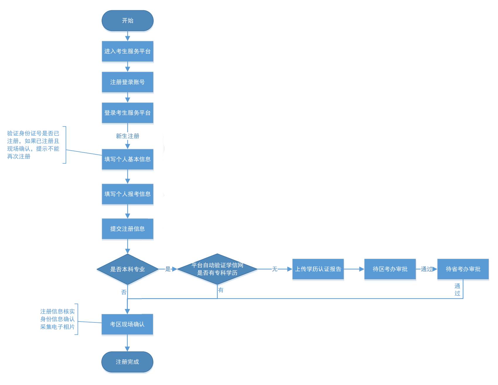
新生注册流程图 ↓↓↓
社会在籍考生注册图 ↓↓↓
相关推荐:2025年10月湖北网上自考报名流程
害怕错过自考报名和好政策?扫码添加专属课程顾问,各类自考政策、助学课程、优惠信息为你一一解答,不再错过任何重要信息~

- 热门课程
- 报名咨询
- 历年试题
- 备考资料






























