2021年4月湖南自考报名报考公告
2021年4月湖南省高等教育自学考试报名报考工作即将开始,现将有关报名报考事项公告如下:
一、2021年4月湖南自考报名时间安排
(一)新考生(未在我省取得考籍号的考生)
首次报名的考生必须在规定的时间持有效居民身份证到市州相应报考点办理新考生报名(入籍)手续,并现场采集信息。报考护理、护理学、药学、中药学、治安学、公共安全管理、公安管理学、监所管理等有前置条件(具体报考条件见附件)的专业的考生入籍时需要提交相关证件证明等材料。待入籍审核通过后(含图片信息),限制性专业的考生必须现场完成报考,非限制性专业的考生登录“湖南省高等教育自学考试自助服务系统”(以下简称自助服务系统)选择报考课程报考。
2021年4月湖南自考现场入籍时间:2020年12月20日至29日。
点击查看:2021年4月湖南自考限制性专业报考点及报考时间的通知
提醒考生:
1.身份证件是确定考生身份的重要依据。新生入籍时还必须如实填写专业、专业层次、联系电话及通讯地址等各项基本信息,考生姓名、住址等基本信息必须与身份证件一致,其联系方式必须真实有效。考生基本信息是高等教育自学考试考籍管理和毕业申请的唯一依据,通讯信息是各级教育考试机构通知联系考生的重要渠道,务必认真核对,确保准确无误。考生首次报名提供虚假资料信息获得报考资格的,其考试成绩无效,并承担今后我院不受理其毕业申请等相应责任。
2.非限制性专业网上报考只能选择与入籍专业层次相同的专业报考,限制性专业现场报考必须与入籍时的专业保持一致。
3.考生报名上传的相片将作为考生准考证及毕业证使用照片,一经确认,不再更改。
(二)老考生(已经取得我省考籍号的考生)
老考生直接登录自助服务系统选择报考课程报考。
2021年4月湖南自考网上报考时间:2021年1月4日至2月16日。
点击进入:2021年4月湖南自考报名入口
(三)2021年4月湖南自考考试时间:2021年4月10日至11日。
具体考试课程安排可在自助服务系统查阅《2021年4月全省高等教育自学考试课程安排及教材目录》及2021年4月“报考简章”。
二、2021年4月湖南自考报考办法
除有前置条件限制的专业外(见附件),全省统一实行网上报考。考生登录自助服务系统进行报考,具体操作流程见《湖南省高等教育自学考试网上报考流程说明》。
三、2021年4月湖南自考报名注意事项
1、在我省工作、学习的外省籍人员需要在我省参加考试的,除需符合报考条件外,还必须提供以下证件:
(1)在我省学习的外省籍考生需提供《教育部学籍在线验证报告》。
(2)在我省工作的外省籍考生需提供工作证明、我省社保管理部门出具的“个人参保证明(要求缴纳时间3个月以上)”。
(3)驻地在我省的部队现役军人,使用居民身份证号注册,且需持有军人保障卡和有效军人证件(包括军官证、警官证、文职干部证、士兵证)。
2、新考生入籍时务必如实准确填写各项基本信息(联系电话及通讯地址等信息均为必填)。联系电话一栏必须填写考生本人惯常使用并能申请“湖南健康码”的手机号码,否则不能参加考试。
3、老考生报考时,若联系电话一栏不是惯常使用或无法申请“湖南健康码”的,须自行修改;若身份信息(姓名、性别、身份证号码等)与实际使用不相符的,须申请修改身份信息待审核通过后方能报考。否则不能参加考试。
4、考生报名考试费实行网上支付,报考24小时内未支付成功的,报考无效。
5、部分专业有多所主考学校,考生需慎重选择,主考学校一旦被选定将不作更改。
6、新考生要严格按专业调整要求进行报名报考。我省已经停考的专业和《湖南省高等教育自学考试专业调整方案(2018年)》中确定的将停考专业不接受新生报名报考。
7、护理、护理学、药学、中药学、治安学、公共安全管理、公安管理学、监所管理等有前置条件限制的专业(具体报考条件见附件)必须到市州教育考试院指定的报考点现场完成资格审核及报考。报考监所管理(专升本)专业的考生至湖南司法警官职业学院、报考治安管理(本科段)专业的考生至湖南警察学院办理有关报考事宜。凡不符合条件而报考导致无法毕业的,由考生本人负责。
8、各专业考试计划中,凡理论考试与实践环节考核两个部分相结合的课程视为一门课程,应考者在取得理论考试合格成绩后方能报考相应实践环节考核。毕业论文考核(设计)、实验实习等实践性环节考核课程的报考,根据有关文件规定:各专业中设置的实验、实习、生产实习、课程设计、临床实习和考核、毕业论文(设计)、毕业考核等课程,应考者在取得所有其他课程合格成绩后方能报考。考生在完成报考确认手续后,按照主考学校公布的时间和地点,及时参加考核。主考学校按规定收取考核费。
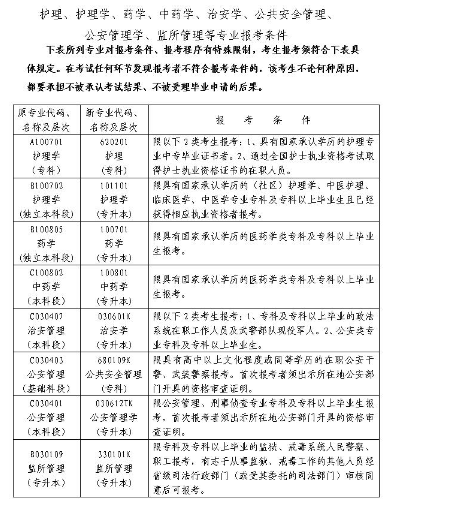
附件:护理、护理学、药学、中药学、治安学、公共安全管理、公安管理学、监所管理等专业报考条件
热点推荐:各省2021年4月自考报名时间及入口汇总
- 热门课程
- 报名咨询
- 历年试题
- 备考资料





