江西自考哪些课程可以免考?怎么申请课程免考?
江西省每年开设的自考专业非常多,但不管什么专业,考试科目大多都在12门以上,许多考生面对这么多科的考试感到非常头痛。但实际上,有些课程是可以免考的!具体情况,让我们一起来看一看~
什么是自考免考?
自考免考是指国家承认学历的各类高等学校及自学考试专科以上(含专科)的毕业生(及肄业生、退学生)报考自学考试,根据有关规定,申请人可以申请免试已通过考试成绩的相关课程。
江西哪些课程可以免考?
(一)课程免考有关基本概念
1.免考对象:国家承认学历的各类国民教育系列高等院校毕业生(含肄业生和退学生)以及高等教育自学考试毕业生(含在考生),或持有省部级(含教育部考试中心)组织颁发的相关非学历教育证书者,报考我省高等教育自学考试的,可按本规定申请免考。
2.高等教育自学考试课程分为理论课程(思想政治理论课、公共基础课、专业基础课、专业课)和实践性环节考核课程。其中高等教育自学考试思想政治理论课包括03706思想道德修养与法律基础、03707毛泽东思想、邓小平理论和“三个代表”重要思想概论、03708中国近现代史纲要、03709马克思主义基本原理概论等。
高等教育自学考试公共基础课包括:00020高等数学(一)、00022高等数学(工专)、00023高等数学(工本)、00012英语(一)、00015英语(二)、07732普通物理学、00420物理(工)(含实践00421)、04183概率论与数理统计(经管类)、04184线性代数(经管类)、02198线性代数、02010概率论与数理统计(一)、02197概率论与数理统计(二)、02199复变函数与积分变换、00018计算机应用基础(含实践00019)、00051管理系统中计算机应用(含实践00052)、04729大学语文、00024普通逻辑、00341公文写作与处理等。
3.“名称和要求相同的课程”,是指名称一致、学分相当(学分等于或高于被免试课程),并在专业培养目标中地位作用及要求掌握的程度一致的理论课程;“学过并取得合格成绩的课程”是指学过并取得合格成绩的考试课程,考查课、选修课、附修课、非学历教育的培训、进修课程及实践性环节考核课程不在此列。
4.符合免考条件,办理免考的课程,其相应的实践性环节考核课程同时免考。
5.各专业免考课程原则上不能超过全部课程的50%。
6.所有考生必须本人提出申请,不允许代办。新考生不能办理课程免考申请;所有考生必须通过国家统一考试理论课程1科及以上成绩合格,方可申请。
(二)课程免考规定及说明
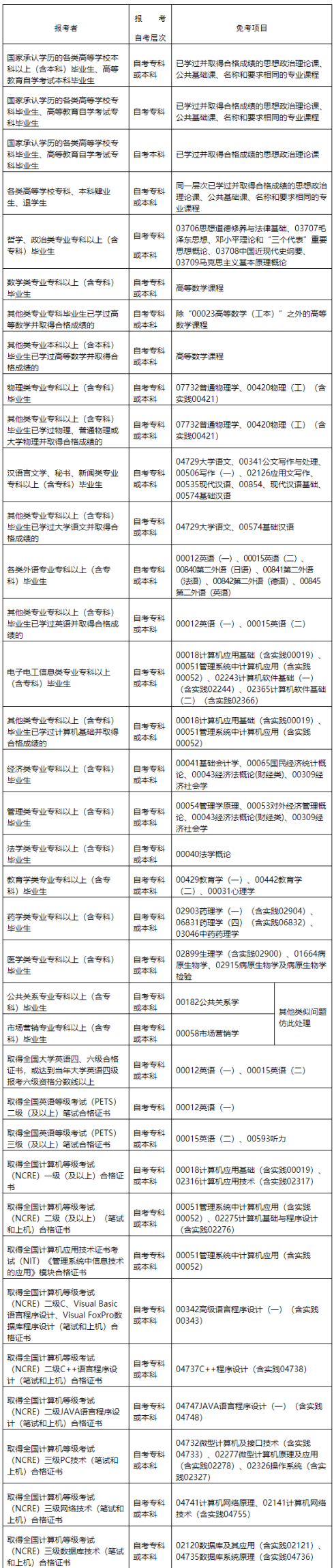
1.课程免考规定(详见下表)
另:现执行期中的高等教育自学考试课程合格成绩可在不同专业使用;我省自学考试毕业生继续报考我省自学考试本、专科专业,课程代码和名称相同的课程不需办理免考,可直接使用。
2.课程免考说明
一是可以免考,且不需要办理免考手续的课程
(1)已通过原自考专科、本科中公共政治课程的可以直接替代现自考执行期中的思想政治理论课程,并且在网上能查询到合格成绩的;
(2)已通过自考专科、本科,取得合格成绩的,只要课程代码相同、名称相同的课程,在自考任何专业中都可以免考,并且在网上能查询到合格成绩的。
二是凭自考合格证原件、复印件或自考毕业证原件、复印件、毕业生登记表等办理免考手续的课程
(1)已通过原自考专科、本科的公共政治课程,可替代现自考执行期中的思想政治理论课程,但在网上查询不到合格成绩的;
(2)已通过自考专科、本科,取得合格成绩,只要课程代码相同、名称相同的课程,在自考任何专业中都可以免考,但在网上查询不到成绩的。
三是凭毕业证原件、复印件、教育部学历证书电子备案注册表原件办理免考手续的课程
(1)国家承认的其他各类学历教育,取得公共政治课程(思想政治理论课程)成绩,免考自考现执行期中的思想政治理论课程的;
(2)国家承认各类学历教育,专业名称与我省自学考试某门课程名称一致的;
(3)哲学、政治类专业专科以上(含专科),免考03706思想道德修养与法律基础、12656毛泽东思想和中国特色社会主义理论体系概论、03708中国近现代史纲要、03709马克思主义基本原理概论课程;
(4)数学类专业专科以上(含专科),免考高等数学课程[00020高等数学(一)、00022高等数学(工专)、00023高等数学(工本)、04183概率论与数理统计(经管类)、04184线性代数(经管类)、02198线性代数、02010概率论与数理统计(一)、02197概率论与数理统计(二)、02199复变函数与积分变换];
(5)物理类专业专科以上(含专科),免考07732普通物理学、00420物理(工)(含实践00421);
(6)汉语言文学、秘书、新闻类专业专科以上(含专科),免考04729大学语文、00341公文写作与处理;
(7)英语专业专科以上(含专科),免考00012英语(一)、00015英语(二)、00845第二外语(英语);
日语专业专科以上(含专科),免考00840第二外语(日语);
法语专业专科以上(含专科),免考00841第二外语(法语);
德语专业专科以上(含专科),免考00842第二外语(德语);
(8)电子电工信息类专业专科以上(含专科),免考00018计算机应用基础(含实践00019)、00051管理系统中计算机应用(含实践00052)。
四是凭毕业证原件、复印件、教育部学历证书电子备案注册表原件和学籍表复印件(学籍表中满足课程名称相同,成绩合格)并加盖学校教务处公章办理免考手续的
国家承认的其他各类学历教育,取得公共基础课程、专业课程成绩的,免考相同层次自考专业中名称和要求相同的公共基础课程、专业课程的;
五是凭毕业证原件、复印件、教育部学历证书电子备案注册表原件和学籍表复印件(学籍表中满足课程名称相同,成绩合格、学分或学时相当)并加盖学校教务处公章办理免考手续的
(1)除数学类专业外,其他专业专科,取得高等数学合格成绩,免考高等数学课程[04183概率论与数理统计(经管类)、04184线性代数(经管类)、02198线性代数、02010概率论与数理统计(一)、02197概率论与数理统计(二)、02199复变函数与积分变换;
(2)除物理类专业外,其他专业专科,取得物理、普通物理或大学物理合格成绩,免考00420物理(工)(含实践00421);
(3)汉语言文学、秘书、新闻类专业专科,免考00506写作(一)、02126应用文写作、00535现代汉语、00854现代汉语基础、00574基础汉语;
(4)除汉语言文学、秘书、新闻类专业外,其他专业专科,取得大学语文合格成绩,免考04729大学语文、00574基础汉语;
(5)各类外语专业专科,免考本专业语种名称以外的外语课程;
(6)除各类外语专业外,其他专业专科,取得英语合格成绩,免考00012英语(一)、00015英语(二);
(7)电子电工信息类专业专科,免考02243计算机软件基础(一)(含实践02244)、02365计算机软件基础(二)(含实践02366);
(8)除电子电工信息类专业外,其他专业专科,取得计算机基础合格成绩,免考00018计算机应用基础(含实践00019)、00051管理系统中计算机应用(含实践00052);
(9)经济类专业专科,免考00041基础会计学、00065国民经济统计概论、00065国民经济统计概论、00043经济法概论(财经类)、00309经济社会学;
(10)管理类专业专科,免考00054管理学原理、00053对外经济管理概论、00043经济法概论(财经类)、00309经济社会学;
(11)法学类专业专科,免考00040法学概论;
(12)教育学类专业专科,免考00429教育学(一)、00442教育学(二)、00031心理学;
(13)药学类专业专科,免考02903药理学(一)(含实践02904)、06831药理学(四)(含实践06832)、03046中药药理学;
(14)医学类专业专科,免考02899生理学(含实践02900)、01664病原生物学、02915病原生物学及病原生物学检验。
六是各类高等学校专、本科肄业生(退学生),取得公共政治课程(思想政治理论课程)、公共基础课程、专业课程成绩的,免考同一层次名称和要求相同的公共政治课程(思想政治理论课程)、公共基础课程、专业课程,凭肄业证(退学证)原件、复印件、学籍表复印件(加盖学校教务处公章)办理免考手续;
七是证书免考规定按《关于印发〈江西省高等教育自学考试免考课程试行规定〉的通知》要求执行。
江西自考免考怎么办理
1.免考申报流程分为初审、复审和终审。每年申报2次。
2.由考生本人向县(市、区)报名点(含设在高校的报名点)提交材料进行初审,初审单位认真审核考生的申报材料,对符合条件、材料齐全的考生材料进行汇总、盖章后,报送设区市教育考试中心(教育考试院)进行复审;对不符合条件及材料不全的考生,初审单位及时告知考生。
3.各设区市教育考试中心(教育考试院)组织复审,在规定时间内将合格材料进行汇总,并上传数据到工作平台。对未通过复审的考生情况,复审单位及时通知初审单位,由初审单位及时通知考生。
4.终审一般在每年的5月和11月,由复审单位将汇总的免考课程材料,统一上报江西省教育考试院进行集中审核。审核结果由江西省教育考试院在官网公布网址为http://www.jxeea.cn;考生可凭准考证登录官网,点击“自学考试”栏,选择“自学考试成绩查询”,点击“江西省自学考试所有成绩查询”进行查询。
5.其他详细信息,考生可登录江西省教育考试院官网“自学考试”栏目查看实时的课程免考通知。
- 热门课程
- 报名咨询
- 历年试题
- 备考资料





