南昌大学成人高等学历教育(自学考试) 2023年上半年学位专业课程考试通知
根据相关工作安排,现将南昌大学成人高等学历教育(自学考试)2023年上半年学位专业课程考试通知学位课程考试相关事项通知如下:
1、考试时间:2023年3月25日 9:00-17:00。(所有专业),考试系统将于2023年3月25日17:00准时关闭。
2、模拟考试测试时间:2023年3月22日10:00-3月24日16:00
所有考生必须在测试期间登录考试系统进行模拟考试,熟悉系统操作,未登录测试系统进行测试的考生无法进入正式考试。
考生登录学习通(这一步特别注意:千万不要点击“新用户注册”或“手机验证码登录”,直接点击最下方“其他登录方式”。若因此步骤操作有误导致无法收到考试通知,后果自负)选择“其他登录方式”,依次输入“南昌大学继续教育学院”、“身份证号(备注:若身份有字母X,为大写)”、“ncu和电话号码(电话号码为报名时登记的手机号码)”,点击登录,进行考试。登录页面如图所示:
附件:南昌大学继续教育学院线上考试系统使用手册(手机端)
南昌大学继续教育学院线上考试系统使用手册(手机端)
一、安装登录
1.安装
线上考试系统支持Android和IOS两大移动操作系统,可通过以下两种方式下载安装。
①应用市场搜索“学习通”,查找到图标为
的App,下载并安装。
②扫描下面的二维码,跳转到对应链接下载App并安装(如用微信扫描二维码请选择在浏览器打开)。
注意:Android系统用户通过②③两种方式下载安装时若提示“未知应用来源”,请确认继续安装;IOS系统用户安装时需要动态验证,按照系统提示进行操作即可。
2.登录学习通(这一步特别注意:千万不要点击“新用户注册”或“手机验证码登录”,直接点击最下方“其他登录方式”。若因此步骤操作有误导致无法收到考试通知,后果自负)
(1)选择“其他登录方式”,依次输入“南昌大学继续教育学院”、“身份证号”、“ncu和电话号码”,点击登录。(备注:若身份证有字母X,为大写)
(2)完善信息处,请务必点击点击“跳过” !
(特别提醒:请不要输入手机号获取验证码,若因此步骤操作有误导致无法收到考试通知,后果自负)
二、考试
1.点击最下方“消息”,后点击“收件箱”;找到“考试通知”,点击进入;
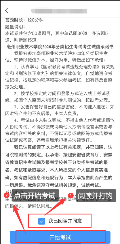
2.点击考试按钮,阅读并同意考生承诺后进行打钩,点击“开始考试”;
3.进行人脸识别,并根据系统口令进行“眨眼”等动作,识别成功后点击“确认”;(注意:请保证识别时光线充足)
4.开始答题并交卷:每题选择正确答案点击该选项即可,点击右下角“下一题”继续作答;到最后一题时系统会提示“已经是最后一题了”,可点击“复查交卷”进行答题情况核查。
主观题作答:支持文字输入和纸笔作答拍照上传,注意只能使用学习通左下角“相机”标识进行拍摄,不能使用自带相机拍摄,否则视为作弊。
5.核查作答情况时,可修改选择答案;确认无误后,点击最上方的“交卷”按钮,并确认提交。(若存在未作答题目,系统会提示,请注意核查!)
6.成功交卷后,系统会提示“交卷成功”。
- 历年试题
- 备考资料


















