青海省高等教育自学考试毕业申请操作指南
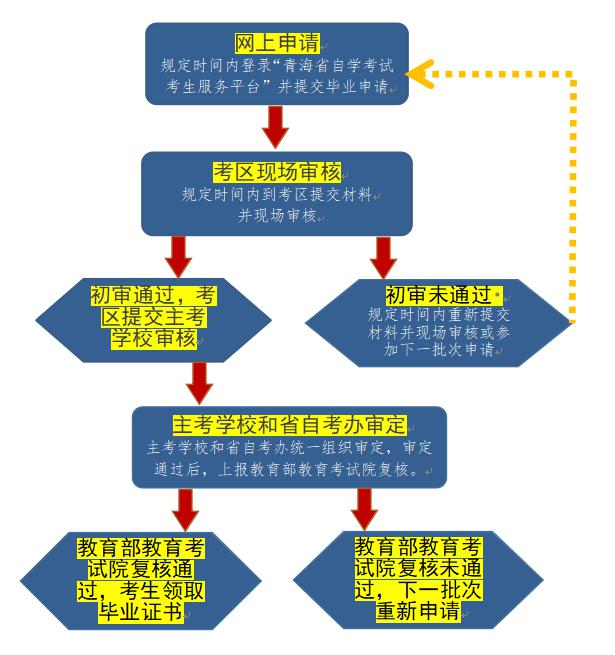
第一部分:操作流程图
第二部分:具体操作步骤
一、登录系统
请考生输入身份证号及密码登录“青海省自学考试考生服务平台”。
二、毕业申请
1.考生登录系统后,依次点击“申请-毕业申请”,进入毕业申请页面。新系统没有注册的考生请规定时间内前往审核考区说明情况并进行特殊处理。
2.进入毕业申请页面后,请仔细阅读办理要求和办理流程,并勾选“我已阅读并知晓毕业申请相关要求及流程”,点击“下一步”进入申请页面。
3.进入毕业申请页面后,请再次认真核对本人基本信息,按实际情况填写工作单位并选择办理毕业的考区和专业后点击“下一步”。
4.点击“下一步”后,请再次认真核对个人信息和毕业申请信息,核对无误后点击“下一步”。
如因考生专科(或以上)学历证书中姓名或身份证号等与考籍电子档案信息不一致导致前置学历无法查询的,请按照《青海省高等教育自学考试毕业审定工作实施细则(试行)》要求将相关证明材料交至考区招办。
5.进入毕业预判页面,请根据个人实际考试成绩查看预判详情,并点击“下一步”。
6.符合毕业预判条件后,请点击“下一步”,进入毕业材料上传页面。请考生严格按照左侧的“材料上传说明”依次逐个上传身份证正反面、备案表或认证报告(申请本科毕业时须上传)和毕业申请照片图像。材料上传无误后,请点击“提交审核”。
7.提交审核后,请考生按照提示信息及《青海省高等教育自学考试毕业审定工作实施细则(试行)》要求携带相关纸质材料前往考区进行初审;若材料不齐全或其他原因导致初审未通过的,请根据提示原因再次按之前的步骤重新进行申请。请考生在毕业申请时间内及时登录服务平台查看审核状态。
- 历年试题
- 备考资料










