学历改变命运
24小时客服:4008135555/010-82335555
首页 > 自考专业> 山西自考专业 > 2025年4月山西自考本科机械电子工程专业计

2025年4月山西自考本科机械电子工程专业计划

2025-02-24 10:56:23   文章来源: 自考365   字体:   打印
成绩查询

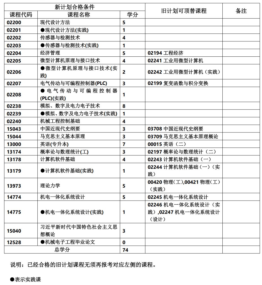
机械电子工程(专升本)

专业代码:080204

主考学校:太原理工大学

本专业培养理想信念坚定,德、智、体、美、劳全面发展,具有较高的科学文化素养、职业道德水准、创新创业能力和社会责 任感,适应社会和经济发展需要,具备机械、电子及控制等学科的基本理论和基础知识,能在机电行业及相关领域从事机电一体化 产品和系统的设计制造、技术开发、工程应用、系统集成以及运行管理等方面工作的应用型人才。

机械电子工程

相关推荐:2025年4月山西自考专业及主考院校一览表

关注添加

扫码加入备考交流群

与更多考生一起交流学习经验
备战考试,获取试题及资料

扫码下载APP

海量历年试题、备考资料
免费下载领取

扫码进入微信小程序

每日练题巩固、考前模拟实战
免费体验自考365海量试题

免费题库

新人有礼