2015年10月云南自学考试网上报名公告
云南省第74次自学考试将于2015年7月1日至15日在全省各州(市)进行,现将考生报名须知公布如下:
一、概述
(一)云南省第74次自学考试继续使用网上报名,报名通过的考生将使用“12位全数字考号”。
(二)报名的基本流程为:第一步,在规定的时间内,考生自行上网选择报名信息确认点,同时填写自己的报名信息;第二步,考生根据网页上发布的有关公告,在规定的时间到指定的地点进行报名信息确认,只有通过确认的考生才视为报名成功。
(三)考生必须正确选择确认点。考生只能到所选择的确认点进行报名信息确认,并由确认点所属州(市)、县(市、区)招生考试机构组织安排考试。确认工作除了审核考生自行上网填写的报名信息外,还包括验证、照相、交费等报名手续。已经拥有“12位全数字考号”的考生的确认工作只需进行报考科目的缴费、认定。
(四)参加过自学考试并拥有“13位含字母考号”的考生,网上报名时要认真填写自己使用过的“13位含字母考号”,并在确认时由确认点所属招生考试机构审核,这样考生以往的考试成绩就能归并到“12位全数字考号”下,以便顺利毕业。
二、报名时间
(一)2015年7月1日至7月15日报考第74次自学考试,考生通过登录网站自行录入报名有关信息;具体确认时间由各州(市)、县(市、区)招生考试机构的确认点通知。节假日正常休息。
(二)2015年7月15日下午17时,第74次自考网上报名工作结束。
三、报名有关操作说明
(一)免费注册
1、“免费注册”是为了让考生获得网上报名的登录用户名和密码。用户名和密码是使用网上报名系统的唯一依据,需要长期使用,考生必须牢记。
2、首次进行网上报名的考生,必须使用“免费注册”功能。已经参加过自考网上报名的考生,使用已经获得的“12位全数字考号”作为用户名,不进行“免费注册”操作。忘记用户名或密码的考生可以到当地县(市、区)招生考试机构查询,查询前要进行身份核实。
(二)登录1、考生只有在登录之后才能进行网上报名操作。
2、对于没有获得“12位全数字考号”的考生,可以通过“免费注册”所得到的用户名及密码进行登录。
3、对于已经获得“12位全数字考号”的考生,可直接进行登录(以“12位全数字考号”作为用户名)。
(三)报名注意事项考生必须认真阅读网页上省招考院以及考生所属州(市)、县(市、区)确认点的有关公告。
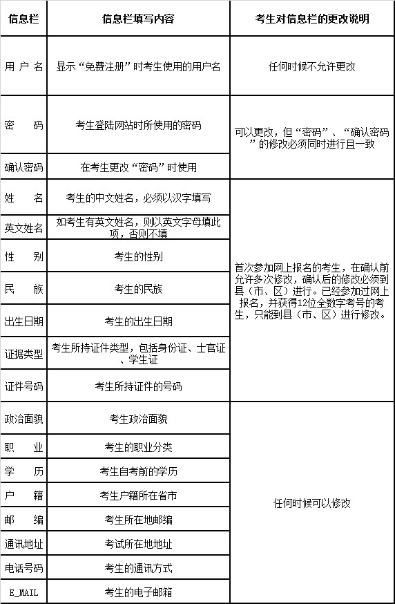
1、考生基本信息栏说明。

2、填写报考课程时,考生更多只能选择四门课程,同一时间只能选择一门课程。
3、报考下列专业的考生,必须具备下列资格,否则不能取得毕业证书。

4、下列专业属自学考试和非学历证书考试相结合的专业,部分课程需参加非学历证书考试,取得非学历证书考试相关课程合格成绩后,可顶替以下专业相应课程的学分。

5、填写13位准考证号对于已经参加过我省第1次至第46次自学考试的考生而言,必须正确输入本人使用过的“13位含字母考号”。考生只有正确输入该号码,才能保证考生以前所有的合格成绩被计算机系统采用。若因考生失误导致以前合格成绩不能采用,后果由考生自行负责。考生所输入的“13位含字母考号”必须经过确认点确认,才予以认可。在2005年12月以前没有参加我省自学考试的考生,不用填写此项。
(四)确认
1、考生网报完毕后,必须到所选确认点进行确认,只有进行并通过确认,考生的报名信息才有效,否则,报名无效。
2、首次参加网上报名的考生,在参加现场确认时必须携带身份证、学历证明等有效证件。
3、确认过程包括验证、照相、交费、确认13位带字母的准考证号等。
4、具体的确认工作由确认点组织。
- 热门课程
- 报名咨询
- 历年试题
- 备考资料




