学历改变命运
24小时客服:4008135555/010-82335555
首页 > 自考毕业> 浙江自考毕业 > 浙江师范大学关于办理 2026年(上)自学考试

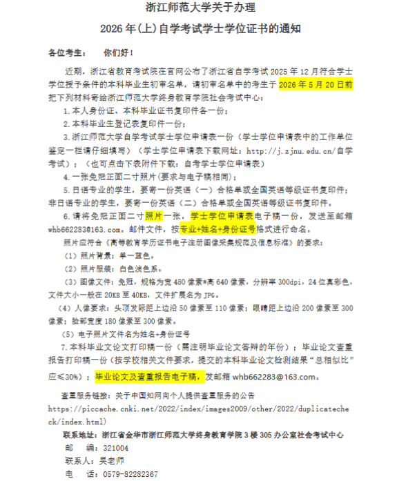
浙江师范大学关于办理 2026年(上)自学考试学士学位证书的通知

2026-03-16 17:47:08   文章来源: 浙江师范大学终身教育学院   字体:   打印
成绩查询
相关资讯

关注添加

扫码加入备考交流群

与更多考生一起交流学习经验
备战考试,获取试题及资料

扫码下载APP

海量历年试题、备考资料
免费下载领取

扫码进入微信小程序

每日练题巩固、考前模拟实战
免费体验自考365海量试题

免费题库

新人有礼