学历改变命运
24小时客服:4008135555/010-82335555
首页 > 自考毕业> 安徽自考毕业 > [安徽]淮北市2023年上半年自考毕业申请的通

[安徽]淮北市2023年上半年自考毕业申请的通知

2023-05-18 09:14:34   文章来源: 淮北市教育局   字体:   打印
成绩查询

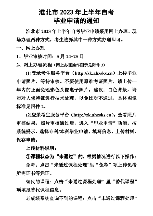
淮北市2023年上半年自考毕业申请的通知1

淮北市2023年上半年自考毕业申请的通知2

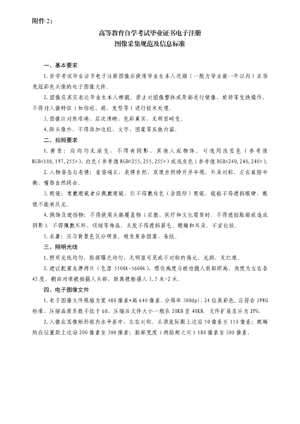
淮北市2023年上半年自考毕业申请的通知3

淮北市2023年上半年自考毕业申请的通知4

淮北市2023年上半年自考毕业申请的通知5

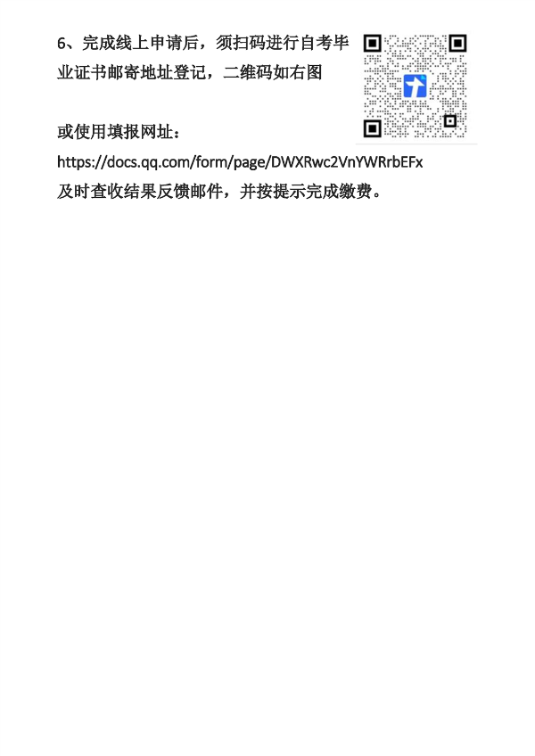
淮北市2023年上半年自考毕业申请的通知6

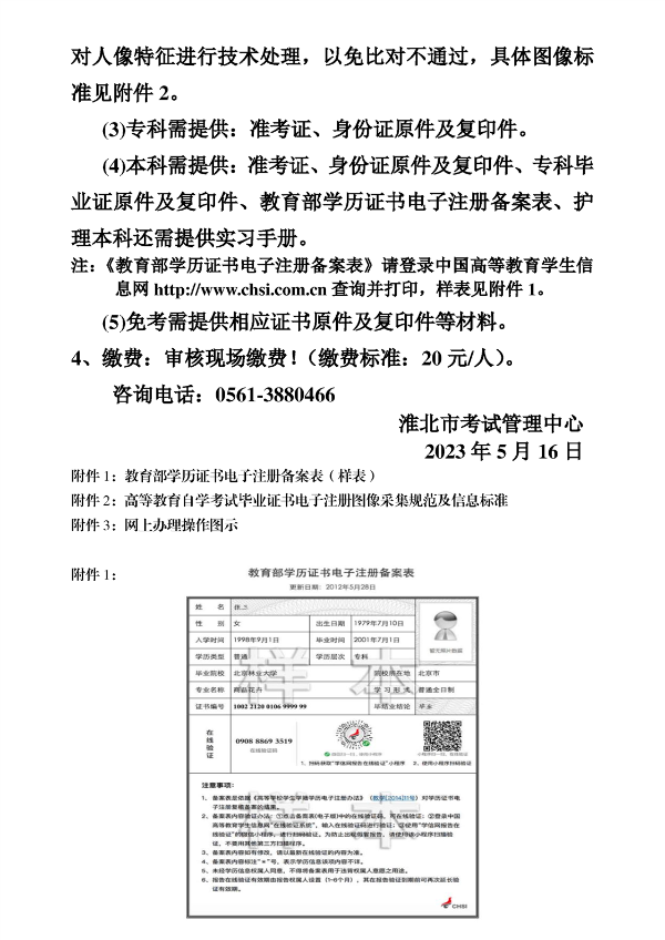
淮北市2023年上半年自考毕业申请的通知7

淮北市2023年上半年自考毕业申请的通知8

关注添加

扫码加入备考交流群

与更多考生一起交流学习经验
备战考试,获取试题及资料

扫码下载APP

海量历年试题、备考资料
免费下载领取

扫码进入微信小程序

每日练题巩固、考前模拟实战
免费体验自考365海量试题

免费题库

新人有礼