北京科技职业技术学院2024年上半年自学考试实践类课程考试安排
根据北京教育考试院和北京科技职业学院自学考试办公室的相关安排,现将北京科技职业学院2024年上半年高等教育自学考试实践类课程考试安排通知如下:
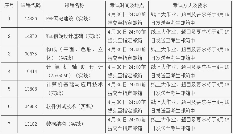
一、考试时间及方式
二、大作业试题的收取和提交方式
大作业课程的题目及要求的收取邮箱为考生提交北京科技职业学院自学考试办公室的邮箱,考生需在规定时间内发送回答题内容。
三、注意事项
1. 答题发送邮箱:每科规定发送回答题内容的邮箱不同,请考生务必查看好发送邮箱。
2. 特殊情况:考生如遇邮箱出现无法使用等特殊情况,请第一时间联系北京科技职业学院自学考试办公室更改邮箱。联系电话:010-58915510/12。
编辑推荐
相关资讯
- 历年试题
- 备考资料


