中国传媒大学2025年上半年自学考试毕业论文撰写流程
一、考生须严格按照北京教育考试院要求完成本期论文申报及缴费工作后,方可按以下时间安排进入写作环节。
二、汉语言文学专业的选题方向为“文艺学及文艺理论”和“语言学及应用语言学”(二选一),考生须在申报时确定选题方向,学校将根据所选方向分配指导老师,申报成功后不可修改。
三、考生须在2024年12月29日前,下载并登录钉钉APP--前往「通讯录」--「加入团队「加学校/班级」,通过班级号查找入班(具体操作流程详见:https://page.dingtalk.com/wow/dingtalk/act/useclassnum?wh_biz=tm)。请考生实名申请加入论文通知群,老师12月30日前统一审核通过。(未实名、专业不符、未申报、未到准入时间,均无法入群)
*动画专业班级号:WJOD2669
*广播电视编导专业班级号:LJJP2373
*播音与主持专业班级号:OLJE9306
*汉语言文学专业(文艺学及文艺理论)班级号:MCBP7717(单号)
(双号)
(文艺学方向学生考号尾号为单号的加入单号群、尾号为双号或0的加入双号群。)
*汉语言文学专业(语言学及应用语言学)班级号:QSDS3574
*数字媒体艺术专业班级号:AYRL9283
*公共关系学专业班级号:AENW7228
四、2025年1月2日起,考生可登陆毕业论文在线写作系统进行论文写作。(系统网址及登录方式等信息会在钉钉群内公布,请考生12月29日前实名申请入群)
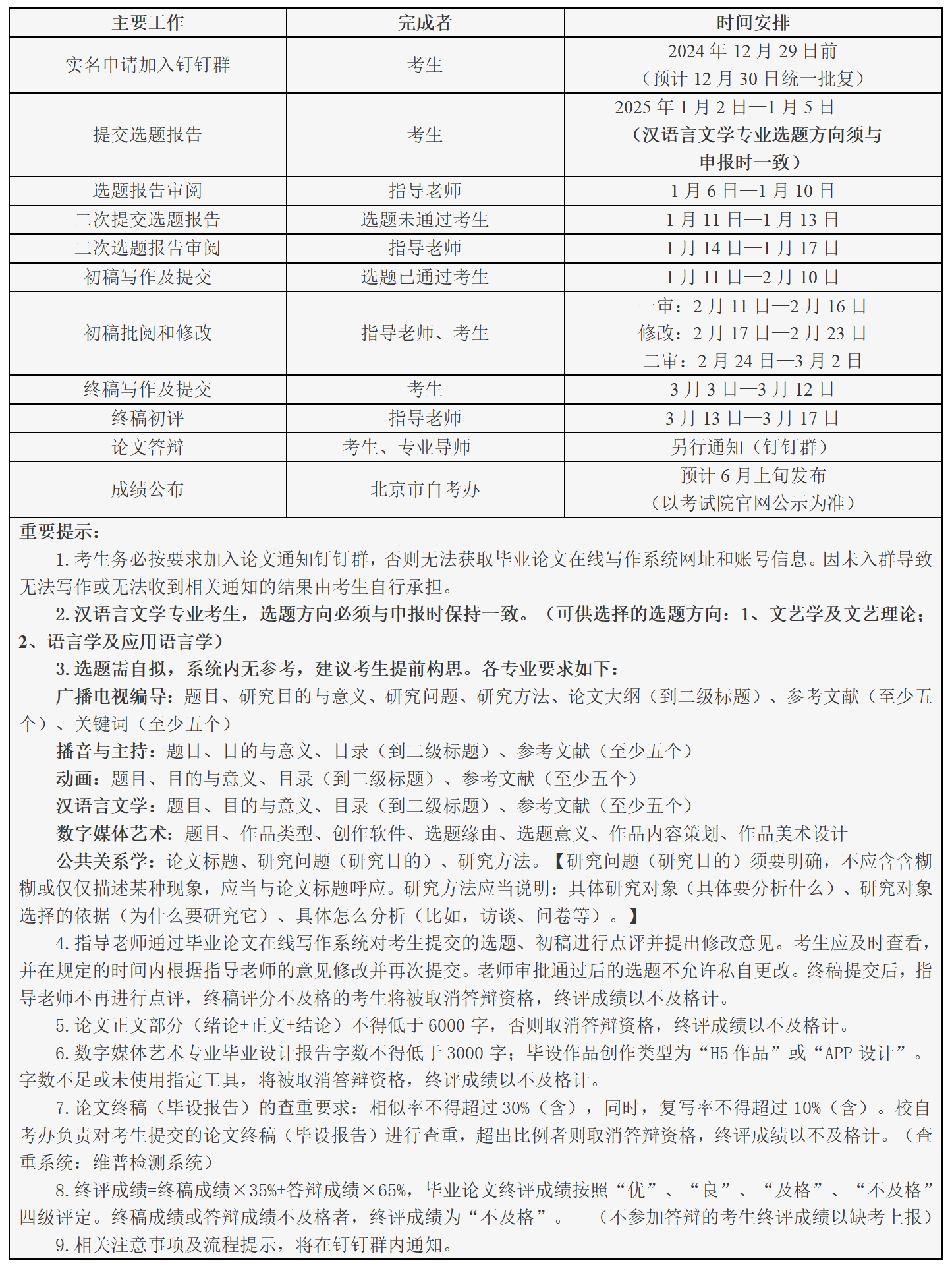
五、毕业论文写作环节具体时间安排如下:
六、校自考办论文咨询电话:李老师,010-65779095 (建议按以上流程申请入群等待批准即可,电话繁忙不易接通,敬请谅解)
- 历年试题
- 备考资料


