重庆科技学院2023年下半年自考学士学位证办理工作通知
各位学生:
根据《重庆科技学院高等学历继续教育与高等教育自学考试本科生学士学位授予实施细则(修订)》(重科院〔2023〕152号)文件精神要求,按照学校学位办理整体工作安排,为保证2023年下半年重庆科技学院高等学历继续教育及高等教育自学考试本科毕业生学士学位证办理工作的顺利进行,现对相关工作安排如下:
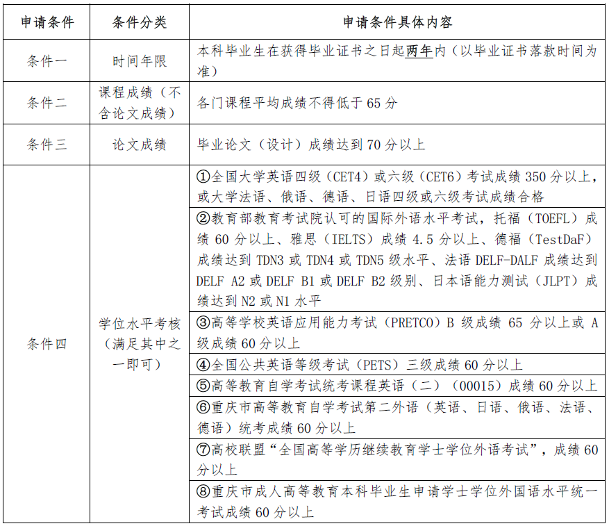
一、申请条件
申请学士学位须同时满足下表所列的条件一至条件四。其中,条件四共8项标准,满足其一即可。
二、申请方式
三、工作流程
(一)信息采集
信息采集时间:2023年10月20日08:00—11月25日23:59。2023年11月5日23:59后,新报名及提交材料截止,但可按要求提交整改材料。
逾期不接受任何形式的补报!
(二)初审
1.初审时间:2023年11月6-25日
2023年11月17-20日,学生在申请平台查询审核结果及整改意见;
2023年11月25日前,学生重新提交整改后材料;
2023年12上旬,在申请平台查询初审结果。
2.初审内容:申请学士学位条件是否满足学位授予条件相关要求;提交的毕业论文(设计)材料是否符合要求等。
3.初审结果:申请人自行在申请平台查询,结果分为“通过”“驳回”“不通过”三种情况。结果为“驳回”的,在初审时间截止前,学生可重新提交整改资料(其中,论文相关材料只能重新提交一次)。
(三)终审
1.终审时间:2023年12月(以校学位评定委员会确定的最终时间为准)。继续教育学院(自考办)上报初审通过名单及相关材料,由校学位评定委员会进行终审。
2.终审结果:2024年1月中旬后,在学院官网首页“通知公告”中进行公布。
(四)照片
1.报送时间:2023年12月20日前
2.报送要求:凡初审通过者,须提供蓝底两寸近期免冠纸质证件照片一张,规格与电子照片一致。纸质照片应带背胶,并在背面注明“专业+姓名”。
(五)证书领取
领取时间:2024年1月中旬后(周末及节假日除外)。
领取要求:在学院官网首页“通知公告”中查询领取通知。
二、咨询服务
1.办公地点:重庆科技学院大学城校区 博学楼F123
2.联系人及电话:王老师023-65022130(自学考试)
李老师023-65022052(学历继续教育)
3.纸质照片寄送(只接收顺丰快递):重庆市沙坪坝区大学城东路20号,继续教育学院,王老师023-65022130
附件:
- 历年试题
- 备考资料



