2025年上半年福建师范大学自考本科毕业论文指导与答辩工作的通知
各相关考生:
为做好福建师范大学2025年上半年高等教育自学考试本科毕业论文指导与答辩工作,请认真按照我校自学考试本科毕业论文规范,在规定的时间内独立完成有质量的毕业论文。现将相关事宜通知如下:
一、参与对象
报名2025年上半年高等教育自学考试本科毕业论文指导与答辩且已缴费的考生。
二、论文指导平台
1.实行在线论文指导,采用福建师范大学网络与继续教育学院、职业技术学院教学平台(链接:https://w.fjtu.com.cn)。
2.考生须凭准考证号在以下链接中查询(https://wjzy.fjnu.edu.cn/_web/_apps/commonquery/commonquery/api/queryMatch/148.rst?_p=YXM9MTc4JnQ9MjI1NyZwPTEmbT1OJg__)获取登录论文指导平台的用户名。该链接可同步查询到论文指导教师的相应信息,请考生及时加入指导教师指定的QQ群,以便尽快确定论文题目及后续答辩工作安排。
3.考生登录论文指导平台(链接:https://w.fjtu.com.cn/),操作说明详见附件1。密码:初始密码为考生身份证号的后6位;港澳台证件,初始密码为123456。登录后请及时更改密码。
4.考生登录论文指导平台后,请认真学习课程《本科毕业论文写作与答辩》。
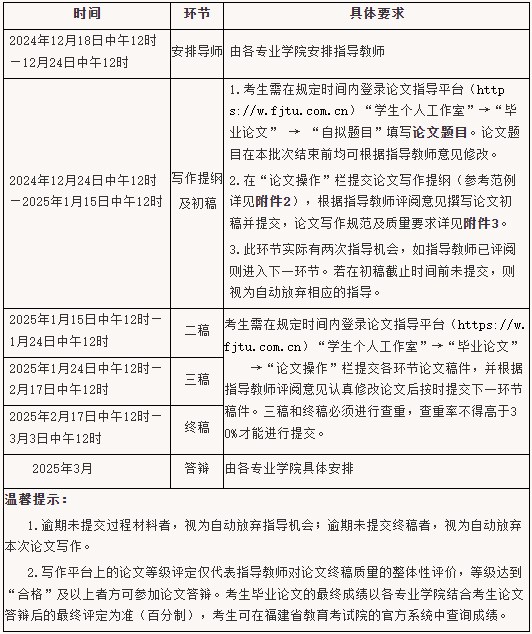
三、时间节点要求
请考生务必按照以下时间节点,认真完成论文写作各环节并及时提交相关材料,具体要求如下:
四、其他事项
请考生务必按照高等教育自学考试本科毕业论文写作格式与规范(详见附件4),认真撰写并按指导教师评阅意见认真修改,论文定稿后根据各专业学院的具体安排参加答辩(详见附件5)。
论文指导平台常见问题解答可查看附件6。如有疑问,可于工作日(8:30-12:00,14:00-17:00)联系0591-83465354或0591-83428654,技术支持0591-83465275。
- 历年试题
- 备考资料


