2025年上半年甘肃省高等教育自学考试报考简章
一、开考专业、开考课程及时间安排
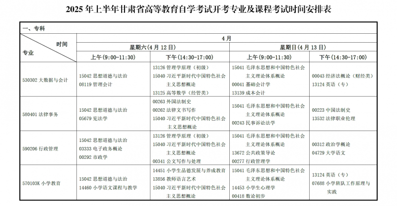
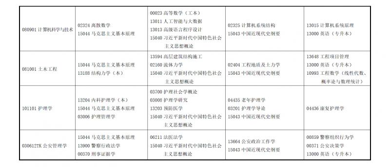
详见附件。
二、报考
(一)网上报考
全省自学考试实行网上报考(含应用型专业学制外考生和“专接本”学制外考生)。考生使用准考证(新生注册使用身份证)和开通电子支付功能的微信、支付宝、银行卡直接登录甘肃省教育考试院官方网站(网址:https://www.ganseea.cn),点击“办事大厅”,在“高等教育自学考试”栏目下选择“自考报名系统”进行报考。
(二)报考流程
(三)报考时间
1.社会型新生注册及缴纳电子注册费时间:2025年3月3日00:00至3月6日24:00。
2.所有参加网报考生选课缴费时间:2025年3月3日00:00至3月9日24:00。
请广大考生在规定时间内进行报考,逾期不予补报。
(四)报考条件
中华人民共和国公民,不受性别、年龄、民族、种族和已受教育程度的限制,均可报名参加自学考试。报考本科层次专业的考生须在毕业前校验国民教育系列专科层次毕业证书。服刑人员经司法劳改管理部门审批后方可报考。
高职(大专)在校生或自学考试专科在读考生可同时报考本科层次相关专业,在办理毕业手续时须交验“学信网”认证的专科毕业证书。
(五)报考手续及相关要求
1.新生首次报考,按照“登录报名网址→填写基本信息→上传照片→缴纳电子注册费→查询准考证号→填报课程”等六个步骤进行操作。请新生在2025年3月6日前进行“电子注册费”缴纳,完成缴费后各报名点才能进行审核。
上传照片要求:
(1)本人身份证照片是考生使用手机等照相器材对含有本人照片等基本信息一面的身份证进行拍照并上传。照片要求:①存储为“jpg”格式;②图像大小在2MB以内。
(2)考生报名上传的本人标准照片将作为考生准考证及毕业证使用照片,一经教育考试招生机构审核确认,不得更改。根据《教育部教育考试院关于做好高等教育自学考试毕业证书电子注册图像采集工作的通知》(教试中心函〔2021〕125号)规定,本人标准照片要求如下:
基本要求
①图像应真实表达本人相貌。禁止对图像整体或局部进行镜像、旋转等变换操作,不得对人像特征(如伤疤、痣、发型等)进行技术处理。
②图像应对焦准确、层次清晰、色彩真实、无明显畸变。
③除头像外,不得添加边框、文字、图案等其他内容。
拍照要求
①背景:应均匀无渐变,不得有阴影、其他人或物体。可选用白色(参考值RGB<255,255,255>)。
②人物姿态与表情:坐姿端正,表情自然,双眼自然睁开并平视,耳朵对称,左右肩膀平衡,嘴唇自然闭合。
③眼镜:常戴眼镜者应佩戴眼镜,但不得戴有色(含隐形)眼镜,镜框不得遮挡眼睛,眼镜不能有反光。
④佩饰及遮挡物:不得使用头部覆盖物。不得佩戴耳环、项链等饰品。头发不得遮挡眉毛、眼睛和耳朵。不宜化妆。
⑤衣着:应与背景色区分明显。避免复杂图案、条纹。
照明光线
①照明光线均匀,脸部曝光均匀,无明显可见或不对称的高光、光斑,无红眼。
②建议配置光源两只(色温5500K-5600K),摆设高度与被拍摄人肩部同高,角度为左右各45度,朝向对准被拍摄人头部,距离被拍摄人1.5米﹣2米。
电子图像文件
①电子图像文件规格为宽480像素×高640像素,分辨率300dpi,24位真彩色。应符合JPEG标准,压缩品质系数不低于60,压缩后文件大小一般在20KB至40KB。文件扩展名应为JPG。
②人像在图像矩形框内水平居中,左右对称。头顶发际距上边沿50像素至110像素;眼睛所在位置距上边沿200像素至300像素;脸部宽度(两脸颊之间)180像素至300像素。
2.老考生报考时,使用准考证号登录网站报考(登录密码为身份证号),完善考生信息,选择考试地点,填报课程,在线支付报考费用,在规定时间内完成报考过程。
3.考生选择报考课程时,同一考试时间段只能选择一门课程,即当次考试考生最多只能选择四门课程(含四门)。
4.应用型专业学制外考生和“专接本”学制外考生按老考生对待,使用准考证号登录网站报考(登录密码为身份证号),完善考生信息,选择考试地点,填报课程,在线支付报考费用,在规定时间内完成报考过程。
5.我省网报采取课程报考模式,考生报考界面中显示本次所有开考课程,请考生报考时务必先确定所学专业,并查实该专业的设置课程,进行课程报考。未毕业考生可使用同一个准考证号选报其他专业的课程,达到该专业毕业条件可申请毕业。
6.公安管理学(专升本)专业报考资格为在职警察和公安院校公安专业学生。首次报考时,在职警察须持单位开具的证明、公安院校公安专业在校生须持本校开具的证明、已毕业的公安院校公安专业学生须持本校毕业证书到报名地教育考试招生机构审核报考。老考生可直接到网上报考。
7.护理学专业只接受已经取得卫生类执业资格的在职人员报考。卫生类专业在校学生也可报考,但须在取得相关资格证书之后,方可申请办理毕业。
8.不参加英语(专升本)课程考试的考生,可在非本专业的其他专升本专业计划中任意选考2门专业课,考试成绩合格可以顶替英语(专升本)。
9.自2024年上半年起,我省全面实施新专业课程设置,所有考生按新专业代码、名称和课程设置参加报名报考及毕业申请等相关工作,已停考专业不再办理毕业手续。在籍未毕业考生已通过课程成绩有效,按照新专业计划顶替关系进行顶替,成绩全部合格后,按照新专业课程设置申请毕业。具体专业课程设置及新旧课程顶替有关事宜详见《关于甘肃省高等教育自学考试专业调整有关事项的通知》(甘考委发〔2023〕2号)。
10.大数据与会计(专科)专业自2025年上半年起,全面实施新专业课程设置,考生按照《关于调整甘肃省高等教育自学考试大数据与会计(专科)专业课程计划的通知》(甘考委发〔2024〕7号)规定,按新课程设置参加报名报考及毕业申请、课程顶替等相关工作。
11.已停考专业在籍未毕业考生已通过课程成绩有效,考生可从现行开考专业中选择同层次相近专业,已通过课程按照相同、相近和“一顶一”(公共政治课、英语除外)顶替办法执行,剩余未通过课程根据相应新专业课程设置要求,选择新专业课程设置内课程报名参加考试,成绩全部合格后按照新专业申请毕业。
12.自2025年上半年起,全国高等教育自学考试对思想政治理论课进行了调整:自学考试专科层次专业(专科)思想政治理论课设置3门课程,共9学分,包括“习近平新时代中国特色社会主义思想概论”(课程代码15040,3学分)、“毛泽东思想和中国特色社会主义理论体系概论”(课程代码15041,3学分)和“思想道德与法治”(课程代码15042,3学分)。自学考试本科层次专业(专升本)思想政治理论课设置3门课程,共9学分,包括“习近平新时代中国特色社会主义思想概论”(课程代码15040,3学分)、“中国近现代史纲要”(课程代码15043,3学分)和“马克思主义基本原理”(课程代码15044,3学分)。
“形势与政策”的内容列入“习近平新时代中国特色社会主义思想概论”课程,考试范围和内容为每次考试日期前12个月以内的国内外时事。
所有考生按新课程代码和名称参加报名报考,已通过的课程成绩有效,按照《关于调整甘肃省高等教育自学考试思想政治理论课课程设置的通知》(甘考委发〔2024〕4号)规定进行顶替。
13.英语(专升本)专业英语听力与口译课程考试考点设在西北师范大学教学3号楼外国语学院。报名时间为2025年3月3日至3月9日,考试时间为4月最后一个星期日上午。联系人:胡志军,联系电话:18909310323。
三、实践性环节考核
(一)实践性环节考核工作由主考学校继续教育学院负责组织,考核时间、地点、方式由各主考学校确定,考生可登录甘肃省教育考试院官方网站查询《甘肃省高等教育自学考试实践性环节考核主考学校一览表》。
(二)实践性环节考核报名条件
1.课程实验。凡本专业考试计划规定的实践课程的理论部分成绩合格的考生,按照主考学校相关部门要求报名参加考核。
2.综合实践(综合作业、临床考核)。凡本专业考试计划规定的专业基础课、专业课程(含课程实践)成绩合格的考生,按照主考学校相关部门要求报名参加考核。
3.论文答辩(毕业设计)。专升本各专业考生,取得本专业考试计划规定的专业基础课、专业课(含课程实践)合格成绩后,按照主考学校相关部门要求报名参加考核。
四、电子转考
我省自学考试考生考籍档案转出一年两次,上半年1月1日至2月20日(工作日)、下半年7月1日至8月20日(工作日),考生到考籍所在市(州)教育考试招生机构申请办理,考籍转出后,3月(9月)11日至3月(9月)25日(工作日)到转入省现场确认。考籍档案转入一年两次,上半年3月12日至3月25日(工作日)、下半年9月12日至9月25日(工作日),考生到甘肃省教育考试院自学考试处现场确认并办理转入手续。
五、收费
报名、考试等相关收费根据《省物价局 省财政厅关于理顺规范高等教育自学考试相关收费的通知》(甘价费〔2009〕204号)规定执行。
(一)专、本科报名考试费每人每科次40元。
(二)免考、转档手续费每人每次按一科次40元标准收取。
(三)加考、跨考报名考试费按每人每科次40元加倍收取,即80元。
(四)毕业生论文(设计)答辩与考核费180元,由考生按规定直接向主考学校缴纳。
(五)办理电子注册费每人20元。
六、注意事项
(一)凡使用全国计算机等级考试或全国计算机应用技术证书合格证顶替计算机类相关课程以及使用全国英语等级考试、全国大学英语四、六级考试合格证顶替英语(专)和英语(专升本)者,由市(州)教育考试招生机构审验合格证原件,在复印件上签字盖章后装入考生考籍档案,并通过信息管理平台上报。
(二)已申请办理自学考试考籍档案转出手续的考生不得在我省再次报考自学考试,否则考试成绩无效。
(三)根据《甘肃省高等教育自学考试免考(顶替)课程实施办法》(修订),申请免考课程者在取得一门课程合格成绩后,可向考籍所在市(州)教育考试招生机构申请办理有关免考手续。
(四)考生应慎重选择报名地点和考试地点。报名地点是考生信息采集审核的地区,毕业时考生须到报名地所在市(州)教育考试招生机构办理。考生可在省内跨地区考试,报考时可选择公布的考试地点。
(五)考前10日内,所有参加本次自学考试的考生须登录甘肃省教育考试院官网打印含考试通知单的准考证。
(六)考生必须凭身份证(含军人或武警人员证件)和含考试通知单的准考证参加考试。考生须准备2B铅笔、橡皮和黑色签字笔,按题号顺序依次在答题卡规定区域内作答,并写明题号,凡不按规定顺序答题,坐错座位,故意损坏试卷或答题卡者,成绩以零分计。
(七)根据教育部统一要求,考生进入考点须接受智能安检门和人工安检,考生除携带考试所用文具外,手机等通讯设备和随身物品暂存在考点指定区域。严禁考生携带手机等通讯工具进入考场,否则按违纪处理。
考试开考15分钟后考生不得进入考点。考试终场前30分钟考生方可交卷出场;交卷出场后不得再进场续考。考生离场后不得在考场附近逗留、喧哗,须在指定位置等待指令有序离开考点。
(八)对于违反《国家教育考试违规处理办法》《中华人民共和国刑法》(修正案九)和《最高人民法院、最高人民检察院关于办理组织考试作弊等刑事案件适用法律若干问题的解释》相关条款的考生违纪违规信息将记入诚信档案,并上报教育部。对于涉嫌违法犯罪的考生将移送公安机关追究其刑事责任。
(九)考生当次成绩可在考后一个月通过电话查询,电话查询方式:移动1258096,电信16887811,联通116114。也可登录甘肃省教育考试院官方网站,在“办事大厅”栏目下进行历年课程成绩查询。
(十)自学考试教材目录和省级课程自学考试大纲已及时更新,请考生登录甘肃省教育考试院官方网站(网址:https://www.ganseea.cn),点击“办事大厅”在“高等教育自学考试”栏目下选择“自考教材”和“自学考试省级课程大纲”分别进行查询。
(十一)考生可在线上购买自学考试教材。考生登录“甘肃省高等教育自学考试网上报名系统”在甘肃正诚招生服务有限公司淘宝店铺(https://shop196032519.taobao.com/)购买自学考试教材,也可关注甘肃正诚招生服务有限公司微信公众号,通过甘肃正诚官方微商城购买。客服电话:0931-8583961。
甘肃正诚招生服务有限公司微信公众号二维码:
附件:2025年上半年甘肃省高等教育自学考试开考专业及 课程考试时间安排表
- 热门课程
- 报名咨询
- 历年试题
- 备考资料











