2024年上半年广东技术师范大学自考实践考核毕业论文(设计)相关工作的通知
各相关教学点,各位同学:
根据工作安排,现就广东技术师范大学2024年上半年自学考试实践考核毕业论文(设计)相关工作事宜通知如下:
一、毕业论文(设计)工作总体要求
1.高度重视,认真组织。毕业论文(设计)是专业学习的最后一个环节,也是检验学生理论水平和综合应用能力的重要一环。各教学点和学生务必高度重视,有序开展和组织撰写。
2.加强沟通,密切配合。毕业论文(设计)是一项时间跨度长、工作强度大、质量要求高的实践性活动,从论文选题、开题、撰写、指导、查重、答辩等环节,需要指导老师及学生积极沟通,密切配合。
3.诚信做人,独立自主。毕业论文(设计)撰写必须恪守诚实守信、独立自主原则,严禁抄袭、剽窃、伪造和篡改数据、买卖、代写等学术不端行为。教育部每年8-9月将对申请学位的毕业论文进行抽检,一旦发现论文中存在学术不端行为,将严肃处理。
二、毕业论文(设计)基本要求
1.全员论文。所有应届毕业学生均须按要求撰写毕业论文(设计),论文(设计)正文部分不得少于1.2万字(相关图表不计入字数),特别注意:理工专业毕业论文(设计)一定要有相应设计图表等。机械设计制造及其自动化专业选题重点点以下两个方向:
(1)机制类 选题。机械/铸造/焊接等加工工艺和工艺装备设计(刀具、夹具、量具和辅具设计等)。图纸工作量一般不少于折合成A1幅面图纸3张,参考文献不少于8篇。
(2)机电类 选题。机械电子产品、生产系统、设计研究中的各种装置的测试系统、控制系统和监控系统设计等。设计内容一般包括:硬件设计、软件设计、试验设计、图纸设计。试验设计包括试验过程、试验数据记录和分析,要求测试系统完整,数据记录完整和准确,数据处理和分析科学。图纸设计一般包括原理图、系统图、过程图、布线图、装配图、零件图等,图纸工作量一般不少于折合成A1图幅图纸1-2张,参考文献不少于8篇。
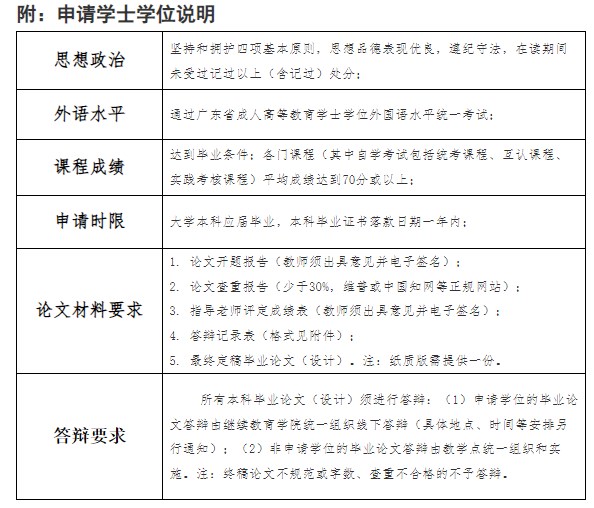
2.全员查重。所有毕业论文(设计)须进行查重检测并递交查重报告,重复率不得高于30%,否则视为不合格。学生可在维普或中国知网进行查重检测。
3.全员答辩。所有本科毕业论文(设计)须进行答辩:(1)拟申请学位的,须参加由我校统一组织的集中答辩(初定2024年4月中,另行通知);(2)非申请学位的,由教学点2024年4月20日前组织实施答辩工作。
4.学生终稿论文须按要求装订、签名并打印,由教学点统一收齐后会同《##教学点学生毕业论文(设计)成绩汇总表》(见附件3),于2024年5月15日之前快递至我院存档备案。
三、毕业论文(设计)时间安排
(以上时间安排若有调整,以最新通知为准。相关表格请查看附件)
四、毕业论文(设计)答辩要求
(一)申请学位毕业论文答辩工作说明
统一由我校继续教育学院组织,参加答辩学生需满足以下基本条件:
①完成本科教学任务,且各课程成绩平均分70分或以上;
②本科毕业论文资料(开题报告、查重报告、终稿论文和指导老师成绩表等)规范齐全;
③指导教师对论文(设计)评分在中等或70分以上;
④已参加学校组织的学士学位外语考试并取得合格或以上成绩;
⑤毕业时拟申请高等学历继续教育学士学位。
(二)非申请学位毕业论文答辩工作说明
1.答辩由教学点自行组织。要求成立答辩小组(3人),于答辩前两周将答辩方案报我院备案,根据情况进行巡视检查。
2.各教学点要按照规定组织答辩和录音录像工作。
3.提前按要求完成指导老师评分(见附件);
4.在规定时间内组织答辩,完成答辩记录材料归档及成绩评定。
五、毕业论文(设计)材料归档
学生在完成论文开题、指导、成绩评定及答辩工作后,各教学点工作人员及时收集及整理所有学生毕业生论文(设计)材料,做好归档工作。
1.做好电子材料归档。教学点收集好所有学生论文开题报告、指导老师论文成绩评定表、查重报告、答辩记录表、论文(设计)终稿等材料(PDF),按学号排序做好存档以备检查,同时,均按要求上报至继续教育学院存档,学院邮箱:602128978@qq.com。统一命名:教学点名称+2024上半年毕业论文资料(共 人)。
2.对申请学位论文材料归档要求。申请学位且顺利通过答辩的论文,学生须按附件4要求进行打印和装订(一式两份)。其中一份由各教学点自行保管(期限5年),另一份纸质材料(含开题报告、论文、查重报告、评分表和答辩记录),于2024年5月15日前寄送至我校继续教育学院。
五、毕业论文(设计)注意事项
1.各教学点要及时成立毕业论文(设计)工作小组,制定学生毕业论文(设计)工作计划;做好学生论文撰写动员大会。
2.做好论文指导老师的选聘工作。毕业论文(设计)指导教师必须具有相关专业讲师(中级职称)及以上职称的教师担任。
3.教学点要收集和保存好本教学点指导教师及答辩小组老师职称、教师资格证、学历学位证等材料(复印件),以备检查。
4.加强过程管理与质量监控。指定专人负责毕业论文管理工作,熟悉学校毕业论文整体要求、格式规范、时间进度和平台操作。注:我院接下来将实施毕业论文(设计)平台管理,此平台正在开发测试中,确定后,另行通知及组织培训。
5.要加强与指导教师和学生联系,及时掌握学生毕业论文(设计)的撰写进度。
6.做好毕业论文电子文档上传和纸质材料的归档工作。
7.学院联系人:王老师,020-38265473,602128978@qq.com。
特此通知。
附件:
- 2024年4月广东自考本科金融学(金融管理)专业计划
- 2024年4月广东自考本科行政管理专业计划
- 2024年上半年广东技术师范大学自考实践考核毕业论文(设计)相关工作的通知
- 2024年广东自考实践性环节考核、毕业论文相关安排汇总
- 2023年广东自考实践性环节考核、毕业论文相关安排汇总
- 2023年4月广东自考本科行政管理(电子政务)专业计划(停考过渡)
- 2023年4月广东自考专科计算机信息管理专业计划(停考过渡)
- 2022年10月广东自考本科行政管理(电子政务)专业计划(停考过渡)
- 2022年10月广东自考专科计算机信息管理专业计划(停考过渡)
- 2022年4月广东自考本科行政管理专业计划(停考过渡)
- 历年试题
- 备考资料



