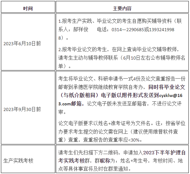
2023年下半年河北省自学考试护理学专业本科实践环节考核具体安排
备注:
1.考试地点:承德医学院继续教育学院(在承德医学院院内,玉萍岛小区门口前行200米即到) 电话0314-2290685或13932419988
2.考生所须准备物品:身份证、2B铅笔、圆珠笔、橡皮、小刀。
3.毕业论文评审:由承德医学院聘请专家对论文及科研申请书进行盲评。考生提交4套科研申请书及毕业论文,其中一套必须写清姓名、辅导教师姓名、考生号,其余三套隐去以上信息。
4.收费:考生登陆:承德医学院继续教育学院页面,点击:护理学自学考试实践环节交费平台进行交费(页面右上角红字)。
5.辅导教师只对考生的论文选题、写作方法进行指导,辅导教师意见不是论文最终评审结果。
6.论文请用顺丰快递邮寄(因其它快递不能直接送达承德医学院继续教育学院)。
联系人:郝祥俊 地址:承德市上二道河子 承德医学院继续教育学院自考办
邮编:067000 电话:0314—2290685或 13932419988
承德医学院网址:点击咨询网站入口>>
7.乘车路线:火车站乘28路,承德医学院站下车
附件:二维码
- 历年试题
- 备考资料


