2024年4月湖北高等教育自学考试考前温馨提示
2024年4月湖北省高等教育自学考试将于4月12日至14日举行。按教育部教育考试院统一要求,本次考试将使用智能安检门对考生进入考点进行安检,考生不可携带手机、智能手表等具有发送或者接收信息功能的设备进入考点。为便于广大考生顺利参加考试,现将考试有关事项提示如下:
一、考试时间
2024年4月12日至14日上午9:00-11:30;下午2:30-5:00。开考15分钟后,迟到考生不得进入考点(中学考点以大门为界,高校考点以考试大楼警戒线为界)参加当次科目考试。不得早于当科考试结束前30分钟交卷出场,交卷出场后不得再进场续考。
二、考前准备
1.打印考试通知单。考生可在2024年4月2日至14日期间,登录自学考试考生服务平台(https://zk.hbea.edu.cn/portal-web/login)自行打印纸质考试通知单,准确掌握考试时间、考点地址等信息,认真阅读《考场规则》,提前熟悉考点位置,规划好出行时间和路线。
2.备齐证件。入场须主动出示有效居民身份证、考试通知单,电子身份证不作为考试入场有效证件使用。若本人身份证遗失,可使用“临时身份证”或公安机关开具的用于参加国家教育考试的带照片的临时身份证明。
三、安检规定
1.规范携带考试用品。考生只能携带2B铅笔、黑色墨水签字笔、直尺、圆规、三角板、无封套橡皮及无商标纸的饮品等规定物品进入考场,其他任何物品(包括涂改液、修正带)不准带入考场。建议考生在考试当天不带手机,不携带钥匙、磁卡、打火机,金属手镯、戒指、项链等物品,不穿戴有金属装饰品的衣服、鞋帽、发卡等,避免反复安检,影响正常入场考试。
2.主动接受安检。考试当天,请至少于考前90分钟到达考点,抵达后迅速接受智能安检,通过后进入候考区候考,不要在考点外滞留聚集。考前40分钟,凭有效居民身份证、考试通知单,经监考员人工安检和身份核验后方可进入考场。
四、纪律要求
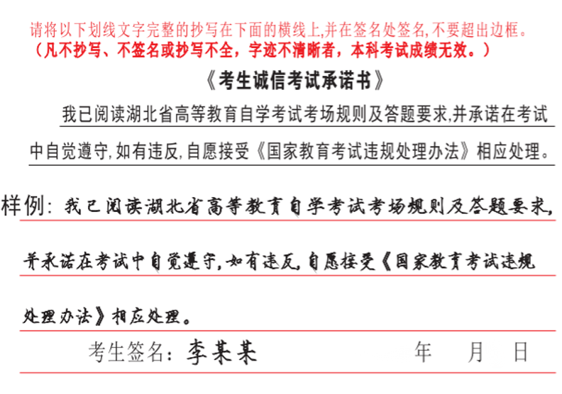
1.落实笔迹信息采集要求。考生应在答题卡指定区域完整抄写《考生诚信考试承诺书》(抄写样例如下图),凡不抄写、不签名或抄写不全,字迹不清晰者,该科考试成绩无效。毕业时省教育考试院将对每张答题卡上的《考生诚信考试承诺书》笔迹进行复核,凡笔迹不一致、经鉴定为代考的,将根据《国家教育考试违规处理办法》作出成绩作废、延迟毕业、记入国家教育考试诚信档案等处理。
2.自觉遵守考试纪律。考试期间,考生应遵守考点发出的考试指令完成考试。本次考试全部在标准化考点进行,全部考场均实行全覆盖、全时段网上监控和录像,监控视频和后期的录像回放都将作为认定考试违规的依据,请考生自觉遵守考场纪律。试题、答题卡、草稿纸等均属于涉考材料,不允许以任何形式拍照传出或带离考场。考试过程中如发现考生携带手机、智能手表等具有发送或者接收信息功能的设备,无论是否使用,均将依据《国家教育考试违规处理办法》认定为考试作弊。
3.考试结束有序离场。当科考试结束后,考生应服从现场工作人员管理,及时领回个人物品,注意财产安全,有序离场,避免拥挤,不在考点附近聚集。
预祝各位考生取得理想成绩!
- 热门课程
- 报名咨询
- 历年试题
- 备考资料





