学历改变命运
24小时客服:4008135555/010-82335555
首页 > 自考毕业> 湖南自考毕业 > 2023年下半年长沙理工大学高等学历继续教育

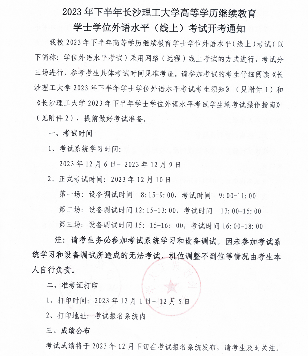
2023年下半年长沙理工大学高等学历继续教育学士学位外语水平(线上)考试开考通知

2023-12-01 10:51:53   文章来源: 长沙理工大学继续教育学院   字体:   打印
成绩查询

关注添加

扫码加入备考交流群

与更多考生一起交流学习经验
备战考试,获取试题及资料

扫码下载APP

海量历年试题、备考资料
免费下载领取

扫码进入微信小程序

每日练题巩固、考前模拟实战
免费体验自考365海量试题

免费题库

新人有礼