学历改变命运
24小时客服:4008135555/010-82335555
首页 > 自考毕业> 湖南自考毕业 > 关于印发《湖南科技学院高等学历继续教育本

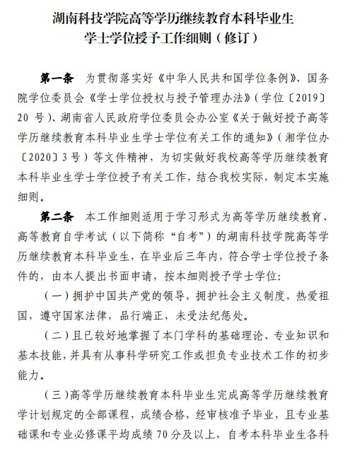
关于印发《湖南科技学院高等学历继续教育本科毕业生学士学位授予工作细则(修订)》的 通知

2023-12-11 10:51:49   文章来源: 湖南科技学院继续教育学   字体:   打印
成绩查询

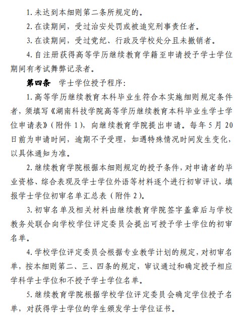
湖南科技学院高等学历继续教育本科毕业生学士学位授予工作细则(修订)1

湖南科技学院高等学历继续教育本科毕业生学士学位授予工作细则(修订)2

湖南科技学院高等学历继续教育本科毕业生学士学位授予工作细则(修订)3

湖南科技学院高等学历继续教育本科毕业生学士学位授予工作细则(修订)4

湖南科技学院高等学历继续教育本科毕业生学士学位授予工作细则(修订)5

湖南科技学院高等学历继续教育本科毕业生学士学位授予工作细则(修订)6

关注添加

扫码加入备考交流群

与更多考生一起交流学习经验
备战考试,获取试题及资料

扫码下载APP

海量历年试题、备考资料
免费下载领取

扫码进入微信小程序

每日练题巩固、考前模拟实战
免费体验自考365海量试题

免费题库

新人有礼