202404考期湖南涉外经济学院自考实践性和实操性环节课程考核工作安排
根据《关于加强我省高等教育自学考试实践性环节课程考核工作的通知》(湘教考通[2022]18号)和《湖南涉外经济学院继续教育学院成人教育管理规章制度汇编》的有关精神,制定本次考核工作安排。
一、实践性和实操性环节课程范围
实践性环节课程包括:一是我省公布实施的高等教育自学考试专业计划中备注或说明为“实践环节”的课程及课程名含“(实践)”的课程,和我省高等教育自学考试实操设计类课程目录中的课程,二是毕业论文。
二、实践性和实操性环节考核报考条件
凡报考毕业论文或实践课程的,考生应在取得除毕业论文或实践课程之外的其他所有课程合格成绩后方可报考。
实操性环节考核的课程中有理论考试与实践环节考核两个部分相结合的课程的,考生须已报考202404考期理论课程,才可参加该课程的实践性环节考核。实操设计类课程成绩=自学考试统考成绩×60%+实操设计考核成绩×40%。
三、实践性和实操性环节工作的考核时间
考核时间为2024年4月16日至5月10日。
四、实践性和实操性环节课程考核工作的教师选聘
选聘考核教师的条件是:从事本专业或课程的教学或科研工作,具有中级以上职称,业务水平较高,工作责任心强,有一定实践经验。
五、实践性和实操性环节课程考核工作的程序
A.资格审核
继续教育学院根据报考条件审核考生资格,不符合报考条件的考生,不予安排考核,并告知助学点审核结果。
B.考核安排
1.实践课程和实操课程
(1)考核时间
2024年4月16日-5月10日,课程的具体考核时间由继续教育学院告知助学点,助学点通知相关考生。
(2)考核方式
实操课程:考生需按课程试题要求提交作品。(见附件1)
实践课程:
①已报考“03816透视基础(实践)”此课程的考生,需按试题要求提交作品(见附件2),A3双面打印。
②已报考“10235视觉传达设计毕业设计”此课程的考生,需按要求提交纸质毕业设计(见附件3),A4单面打印。
2.毕业论文
(1)考核要求
已报考“毕业论文”此课程的考生,需按要求提交纸质毕业论文一份(见附件4)。另需提供一份纸质档查重报告(格子达查重),重复率低于30%。查重报告上的题目及学生姓名必须与提交的论文一致。
(2)论文指导
毕业论文(设计)指导教师必须由具有中级及以上专业技术职务、有丰富教学经验、具有科研工作背景和实践经验、责任心强的教师或科研人员担任。各函授站、助学点考生毕业论文(设计)指导教师确定后须报继教学院毕业论文(设计)工作指导委员会,高级职称教师指导学生人数不得超过 15 人,中级职称教师指导学生人数不得超过 10 人。
①论文选题
论文指导老师根据考生提交的选题表,就是否依该选题进行论文写作给出意见。
②论文撰写
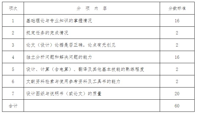
论文指导老师对考生的论文进行撰写指导,给出评语,并对论文撰写情况进行评分(60分),具体内容与分数标准参考见下表。
(3)答辩时间
2024年5月12日-5月15日,各专业及考生的具体答辩时间由继续教育学院提前告知助学点,助学点通知相关考生。
(4)答辩方式
腾讯会议远程答辩,全程录制答辩过程。
(5)答辩流程
①考生阐述
考生向答辩老师简要报告毕业论文选题的价值,主要观点形成过程,论据和论证方法、特点及主要内容。时间控制在10分钟左右。
②老师提问
答辩老师根据考生论文内容向考生提三个(含)以上问题。时间控制在10-15分钟左右。
(6)资料提交
助学点收集整理考生以下论文资料:毕业论文任务书、教师指导记录表、答辩记录表(见附件4)、论文正文、查重报告各一份,A4单面打印。
(七)、实践性环节课程考核工作的要求
严格按照教育行政部门的有关规定和本工作安排关于实践性环节课程考核的程序进行实践性环节课程考核工作,加强管理和监督。对在实践性环节课程考核工作过程中徇私舞弊,弄虚作假的行为,一经查出,严格按照《国家教育考试违规处理办法》(教育部第33号令)的有关规定进行处理。
附件:
- 历年试题
- 备考资料


