学历改变命运
24小时客服:4008135555/010-82335555
首页 > 自考毕业> 湖南自考毕业 > 2024年上半年长沙理工大学自考毕业资格审核

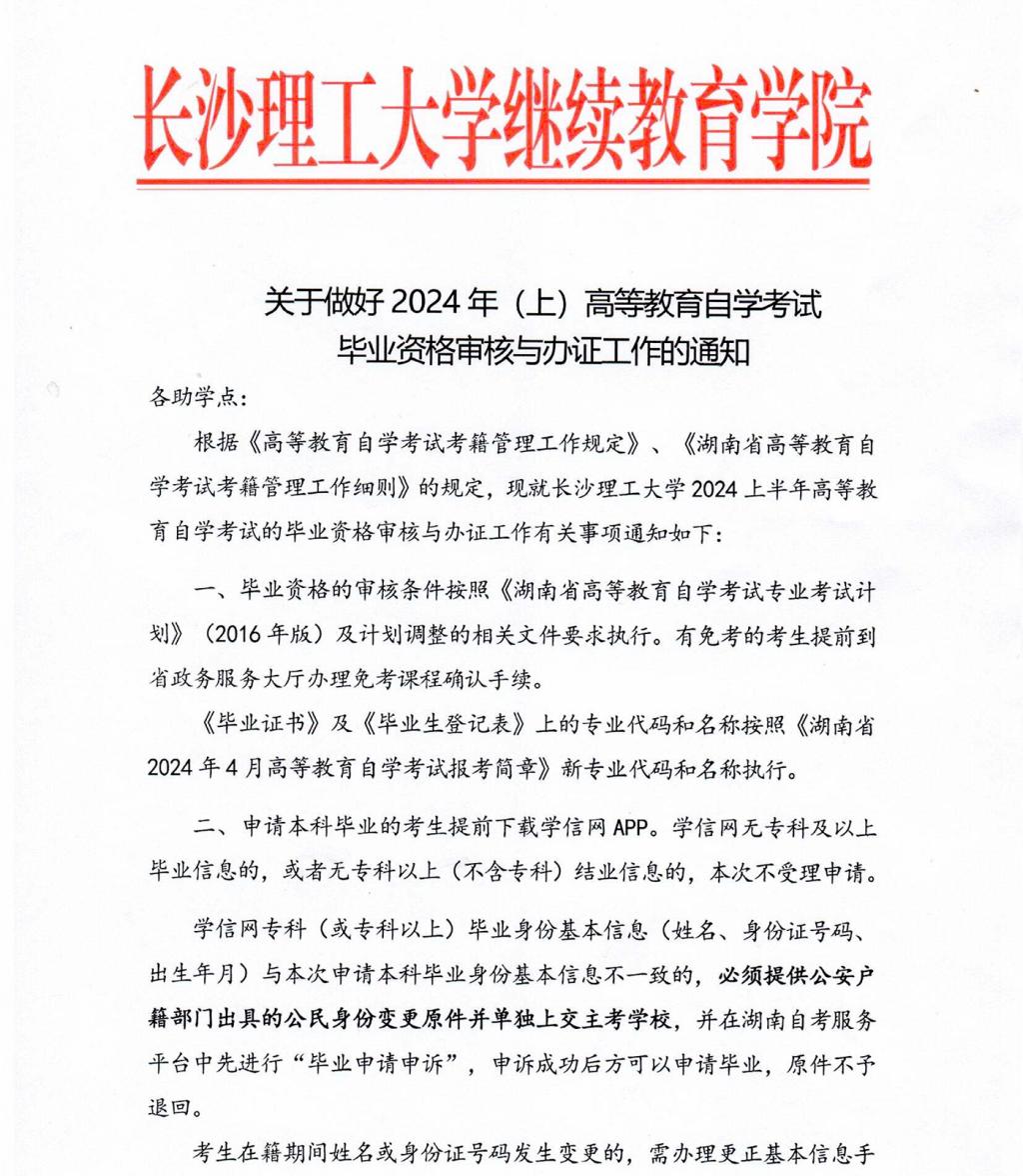
2024年上半年长沙理工大学自考毕业资格审核与办证工作通知

2024-05-22 09:49:31   文章来源: 长沙理工大学继续教育学院   字体:   打印
成绩查询

2024年上半年长沙理工大学自考毕业资格审核与办证工作通知1

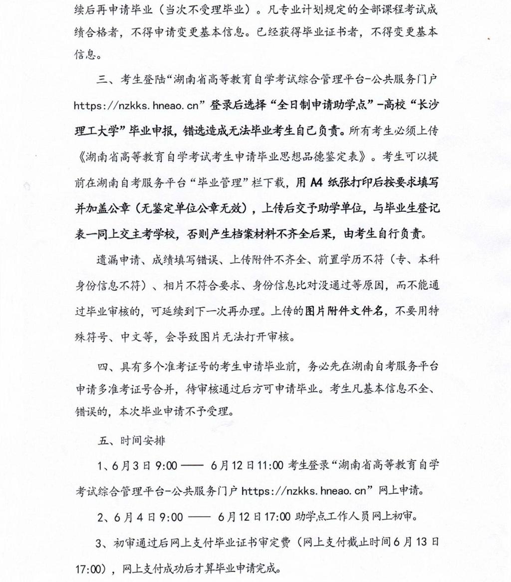
2024年上半年长沙理工大学自考毕业资格审核与办证工作通知2

2024年上半年长沙理工大学自考毕业资格审核与办证工作通知3


关注添加

扫码加入备考交流群

与更多考生一起交流学习经验
备战考试,获取试题及资料

扫码下载APP

海量历年试题、备考资料
免费下载领取

扫码进入微信小程序

每日练题巩固、考前模拟实战
免费体验自考365海量试题

免费题库

新人有礼