学历改变命运
24小时客服:4008135555/010-82335555
首页 > 自考毕业> 江西自考毕业 > 2023年江西师大自学考试主考专业学士学位主

2023年江西师大自学考试主考专业学士学位主干课程

2023-06-14 09:16:28   文章来源: 江西师大继续教育学院   字体:   打印
成绩查询

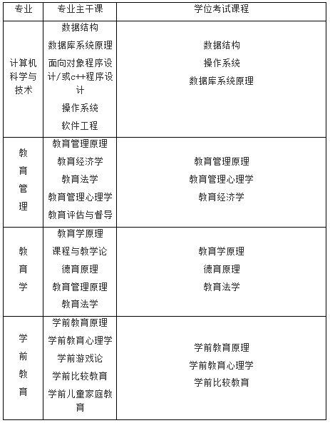
根据江西省人民政府学位委员会《江西省普通高等学校授予成人高等教育本科毕业生学士学位暂行办法》(赣学位[2009]1号)的要求,江西师范大学自学考试主考专业学位专业主干课程如下表:

江西师范大学自学考试本科专业主干课、学位考试课程一览表

江西师范大学自学考试本科专业主干课、学位考试课程一览表


关注添加

扫码加入备考交流群

与更多考生一起交流学习经验
备战考试,获取试题及资料

扫码下载APP

海量历年试题、备考资料
免费下载领取

扫码进入微信小程序

每日练题巩固、考前模拟实战
免费体验自考365海量试题

免费题库

新人有礼