[山东]2022年下半年齐鲁工业大学自考艺术类专业技能考核通知
各位考生:
根据目前新型冠状病毒疫情发展形势和山东省教育招生考试院的工作部署,结合我校实际情况,定于2022年8月19日-21日进行的2022年下半年高教自考艺术类技能考核工作现进行如下安排:
一、考核方式
限于防疫要求,为避免接触,本次考核方式采用“线上平台”方式进行考核。具体网址和登录方式将在各专业技能考核QQ群通知。
各专业技能考核QQ群群号如下:
2022年下半年环境设计(本)技能考核QQ群群号:873031956
2022年下半年视觉传达设计(本)技能考核QQ群群号:730788253
2022年下半年数字媒体艺术(本)技能考核QQ群群号:258048446
2022年下半年服装与服饰设计(本)技能考核QQ群群号:781801449
2022年下半年视觉传达设计(专)技能考核QQ群群号:541421399
二、考核时间
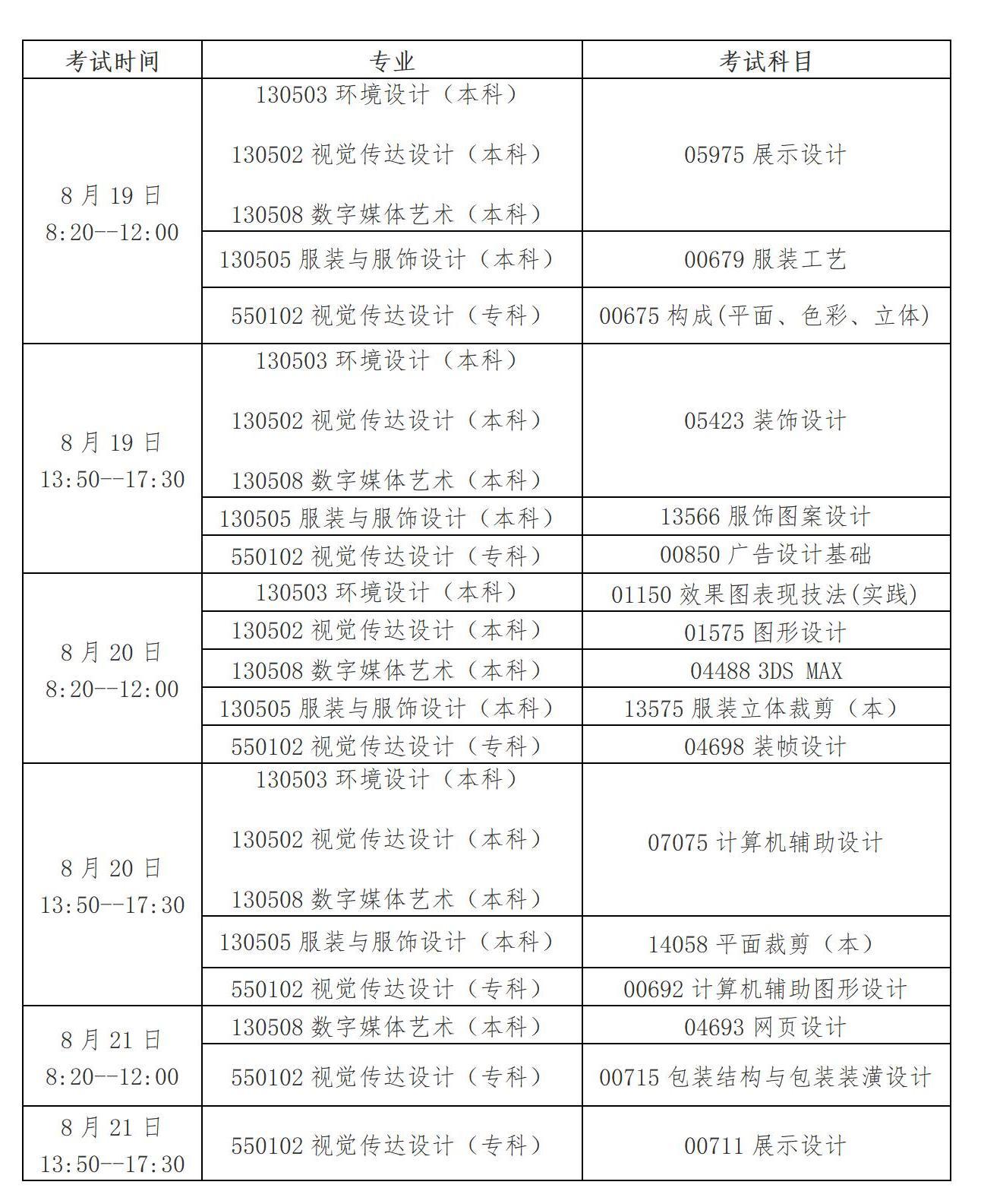
线上平台考核时间为2022年8月19日-21日,请考生在考试科目当天的相应考试时间段登录考试平台参加考试,具体考试时间安排如下:
三、参加考核的考生范围
已于2022年6月18日—24日在山东省教育招生考试院网站报名且已在齐鲁工业大学智慧校园缴费系统完成缴费的考生方可参加本次考核。
四、要求
1、符合技能考核条件的考生8月6日前务必加入相关专业技能考核QQ群并及时关注QQ群通知。
2、考生需准备电脑和摄像头,登录网页端考试平台进行考试操作。在线考试系统只支持PC端考试(台式电脑或笔记本电脑),不能使用手机、平板等其他电子产品进行在线考试。
3、技能部分需要自己准备8K素描纸(个别科目需要准备4K素描纸)及绘制工具,相关工具请到相应的技能考核QQ群查看文件。
4、平台考试操作流程及步骤登录到相应技能考核QQ群查看文件。
5、考试期间保持网络畅通,以免影响正常考试。
6、考生在线考试前,需清理考试环境,考试空间应无安全隐患,空间内不能摆放与考试相关的书籍、资料等物品。考试应在相对封闭、安静、无干扰、光线适宜、网络信号良好的独立空间进行考试,空间内不允许出现非考生的其他人员。
7、自觉遵守考试纪律,端正考试态度,依规诚信应考。
五、咨询电话: 0531-89631368 18354156959
- 历年试题
- 备考资料


