2022年下半年上海大学自考实践课考试通知
上海大学2022年下半年自学考试实践类课程考试将根据不同专业采取线上和线下两种考试方式。工程管理(专升本)专业、机械设计制造及其自动化(专升本)专业、机械制造及自动化(专科)专业采取线上考试,动画专业采取线下考试。各专业考试要求及安排如下:
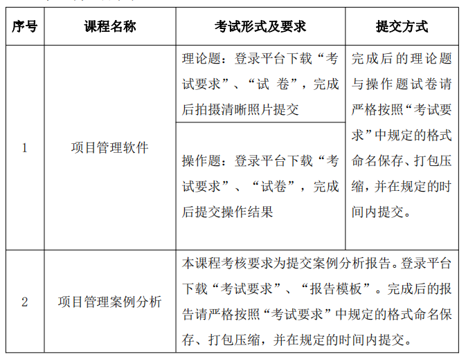
一、工程管理(专升本)专业
1、《项目管理软件》考试由理论题与操作题两部分组成,两部分题目、具体要求和提交方式请于10月26日9:00后登录https://exam.shu.edu.cn/查询、下载,按照要求完成后提交结果至我校自考办邮箱sdzk@oa.shu.edu.cn,提交截止时间为2022年11月6日下午16:00。
2、《项目管理案例分析》考核要求为提交案例分析报告,具体要求和提交方式请于10月26日9:00后登录https://exam.shu.edu.cn/查询、下载,按照要求完成后提交结果至我校自考办邮箱sdzkb209@163.com,提交截止时间为2022年11月6日下午16:00。
二、机械制造及自动化(专科)、机械设计制造及其自动化(专升本)
本次机械制造及自动化(专科)、机械设计制造及其自动化(专升本)的实践课考试采取网上考试形式,具体考试方式及要求会在各科QQ群内通知说明,请各位考生尽快申请进入所报考科目对应的QQ群,群号在下表中。(注意:申请进群时请务必注明真实姓名)
三、动画(专升本)专业
(一)考前准备提示
1、为保障考试安全顺利,切实保障广大考生和涉考人员的生命安全和身体健康,提醒各位考生,考前14天完成“随申码”和“通信大数据行程卡”的申请和注册,同时下载打印《考生安全考试承诺书》(以下简称《承诺书》,每场考试一张)。考生应做好备考期间个人日常防护和健康监测,按要求如实、完整填写《承诺书》中的相关信息和健康数据并签字确认,考生对《承诺书》内容的真实性负法律责任。
2、考生考前14天起非必要不离沪,考前7天须在沪。考前3天,考生须完成2次本市核酸检测且结果均为阴性(其中每场考试入场前24小时内须有一次),两次核酸检测间隔应超过24小时(以下简称“三天两检”)。所有考生考试出发前须自行完成1次抗原检测,检测结果异常者不能入场考试。
3、考试当天,符合以下各项条件的考生方可参加考试:①体温正常;②提供考前24小时内本市核酸检测阴性报告(且满足“三天两检”要求);③考试当日抗原检查结果阴性;④“随申码”绿码;⑤“通信大数据行程卡”显示前7天内到达上海市;⑥承诺书内容无异常;⑦符合条件的有效身份证件原件及纸质版准考证。
4、考生请自备口罩。
5、疫情防控期间,外来车辆及与本次考试无关人员一律不得进入校园。请考生提前规划路线,乘坐公交、地铁等公共交通绿色出行。
(二)考生入场提示
1、考试当日,请考生按准考证规定的时间至少提前30分钟到达考点。开考15分钟后迟到考生不得入校。
2、考生进入考点必须提供以下所有材料,缺一不得进入考点参加考试。
1)身份证原件(手机内电子版、复印件无效)。
2)纸质版准考证(手机内电子版无效)。
3)当日更新的“随申码”绿码。
4)“通信大数据行程卡”( 显示前7天内到达上海市)。
5)考前24小时内本市核酸检测阴性报告(且满足“三天两检”要求)。
6)填写完整且签名的“考生安全考试承诺书”,每场考试一张。多场考试需备多张。
具体防疫要求以考试院公布的要求为准。
3、所有考生入考点时应服从现场工作人员管理以及防疫组织安排,积极配合、有序接受身份识别、体温检测。入考点时,请保持有效间距、分批按规定路线进入校园及考场,并在划定的考区范围内活动。考生应全程佩戴口罩,应尽量与他人保持1米以上距离,考生之间避免近距离接触交流。
(三)考试期间提示
1、考试当天,考生须凭“有效身份证件”原件、“准考证”经核验身份后进入考场参加考试。考生进入考场后,需将已经填写完整且签名的《考生安全考试承诺书》交给监考教师;进入考场时,须摘下口罩接受身份识别,其后应全程佩戴口罩参加考试。
2、考生须严格遵守“考生守则”,诚信考试。严禁携带各种通讯工具(如手机、智能手环、智能手表及其他无线接收、传送设备等)、有电子存储记忆功能的录放设备以及修正液、修正带等物品进入考场。有违纪、作弊等行为的,将按照《国家教育考试违规处理办法》进行处理。并且违规事实将记入考生诚信考试电子档案。
3、根据相关防疫规定,考生在考试期间出现发热、呕吐、干咳、气促、流涕、腹泻等疑似新冠肺炎有关症状时,考区考点将启动疫情防控工作流程,由考点防疫专业人员进行评估。必要时需将考生送医做核酸检测,请考生知悉并配合。
(四)考试结束提示
考点不提供餐饮服务。考试当天若有多场考试的考生请自备午餐和饮用水,每场考试结束后,考生须有序分批、错峰离场,不得拥挤,保持人员间距。
(五)其他未尽事宜及后续相关通知请考生保持关注上海市教育考试院官网(上海招考热线www.shmeea.edu.cn)、上海大学继续教育学院官网(https://cce.shu.edu.cn)及微信公众号上发布的即时通知。
- 历年试题
- 备考资料





