2025年4月四川网上自考报名流程
根据考生的需要,自考365网校整理了2025年4月四川网上自考报名流程的相关步骤,以供考生查看。
一、登录系统
(一)查询准考证号
1.考生输入自己的身份证号码后,点击“验证码”输入框,自动展示验证码图片。
2.输入正确的验证码后,点击“确认”按钮,查询自己的准考证号。
(二)选择准考证号
1.点击“确认”后,系统会查询出该身份证号码下的所有准考证号,考生按照准考证号和专业信息选择要进入报考系统的准考证号。
2.只有单个准考证号的,系统会默认选中。
3.有多个准考证号的需要考生自己选择本次报考所对应的准考证号及专业。
(三)登录系统
1.选择要报考的准考证后,输入密码,点击“登录”进入系统。新注册考生以自行设置的密码登录,在籍考生登录系统的初始密码为本人有效居民身份证号码后6位(原密码失效)。
2.考生首次登录,首先需要先绑定手机。点击“确定”按钮后,会跳转到绑定手机页。
二、在籍考生报考前准备(本次注册新生可忽略)
(一)在籍考生绑定手机
1.输入自己的手机号码。
2.点击“获取验证码”按钮。
3.在手机验证码输入框中,输入收到的短信验证码。
4.点击“绑定”按钮,完成手机绑定。
5.需要修改已绑定手机的,可在系统中解绑和重新绑定。
(二)修改密码
1.在籍考生首次登录在绑定完手机后,需要修改密码。系统会在绑定完手机后,自动跳转到修改密码界面。
(1)输入初始密码(居民身份证最后6位)。
(2)输入新密码。
(3)再次输入新密码。
(4)点击“提交”按钮,完成密码修改。
(5)完成密码修改后,需要重新登录系统,按照设置的新密码登录系统即可。
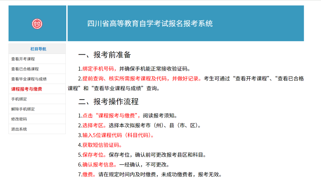
2.登录系统后,先了解报考前准备及流程。
3.查看开考课程。
点击左边菜单栏“查看开考课程”可以了解到本次有哪些课程是开考的。
4.查看已合格课程。点击“查看已合格课程”可以查到考生考籍信息及已经取得合格成绩的课程信息。
5.查看毕业课程与成绩。点击左边菜单栏“查看毕业课程与成绩”,可以查看本专业下的课程及已获得的成绩。
三、报考
(一)查看报考须知
1.点击左边菜单栏“课程报考与缴费”,查看报考须知。
2.勾选“我已阅读并知晓”。
3.点击“下一步”按钮。
(二)课程报考
1.查看个人信息。
2.选择市(州)、县(市、区)。
3.点击“查看开考课程”查看开考的课程信息。如已知晓要报考的课程代码,可忽略此步骤。
4.输入5位的课程代码,点击“输入报考科目”,则可把信息填入相应的场次中。
5.填完所要报考的课程信息后,点击“获取验证码”。如考生填报的考试课程有部分考位不足,获取验证码时会提示:“xx县(市、区),xx考试单元,xx课程,已达到最大人数。是否清空没有考位的报考课程并发送短信?”,考生选择“是”,系统发送验证码;考生选择“否”,系统不发送验证码,考生可重新进行选择。
6.输入收到的短信验证码,点击“保存考位”。
7.“确认报考信息”,课程一经确认,则无法更换考区和更改科目信息。
特别提醒:
(1)正常报考结束后,系统将及时清空无效报考信息(未成功交费的)以释放考位,考生可以次日重新报考并缴费。
(2)报考课程一经缴费成功,则无法更换考区和更改科目信息,也不得再次报考(即使考生未报考的考试单元在该考区仍有考位容量)。
特别提醒:
(1)报考信息保存成功后,在已保存的同县(市、区)同考试单元内,可更换课程:删除原保存的报考课程,输入同考试单元其他课程代码,发送验证码并填写,点击“保存考位”,即保存新的报考课程考位,此操作只用于替换已保存考位的报考课程。
(2)报考信息保存成功后,可在已保存的同县(市、区)未报考考试单元中增加报考课程,重复以上操作,校验、保存流程。增加报考课程保存失败不影响已保存成功的报考信息。
(三)确认报考信息
点击“确认报考信息”后,考生需要再次确认。点击“确定”后,则进行确认。
(四)缴费
1.核对订单信息。无误后点击“前往交费”按钮。
2.输入身份证号码进行校验,无误后,点击“确定”。
3.考生须再次确认是否前往交费,点击“确定”。系统弹出支付页面(若无弹出,请检查是否浏览器对弹出式窗口做了拦截)。
4.在支付页核对订单信息,核对无误后,进行扫码支付。
5.系统会再次展示订单信息,请注意核对。点击“关闭”按钮。
6.查看是否交费成功。检查无误后,点击“返回”按钮。
7. 再次确认信息是否无误,是否是“已缴费”、“已确认”。系统显示“已缴费”、“已确认”则代表本次报考完成。
相关推荐:2025年4月四川自考新生注册流程
害怕错过自考报名和好政策?扫码添加专属课程顾问,各类自考政策、助学课程、优惠信息为你一一解答,不再错过任何重要信息~

- 热门课程
- 报名咨询
- 2025年度内蒙古自治区高等教育自学考试报考简章
- 西华师范大学关于2025年上半年自考毕业论文(设计)写作及考核有关事项的通知
- 2025年4月四川网上自考报名流程
- 成都信息工程大学2024年秋季学期高等学历继续教育本科学生学士学位外语水平考试的报名通知
- 西华师范大学2024年下半年自考毕业论文(设计)写作及考核有关事项的通知
- 2024年10月四川网上自考报名流程
- 2024年下半年四川大学自考面向社会开考专业毕业论文报考及撰写有关事项
- 成都信息工程大学2024年春季自考本科学生学士学位外语水平考试的报名通知
- 关于2024年四川大学自考本科毕业生学士学位外语水平考试网上报名的通知
- 2024年上半年四川省本科自考网官网报名入口在哪看信息
- 历年试题
- 备考资料




























