2022年天津自考外语类专业口语、口译实践课程远程在线考试通知
2022年天津市高等教育自学考试外语类专业口语、口译实践课程考试时间定于5月19、20日进行。考核方式采用计算机远程在线“人机对话”形式。
一、天津市高等教育自学考试外语类专业口语、口译实践课程远程在线考试时间安排
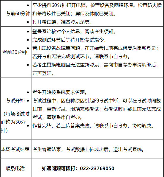
二、天津市高等教育自学考试外语类专业口语、口译实践课程远程在线考试工作程序
三、请考生按时参加考试,在考试过程中须严格遵守以下规定
1.考生必须自觉遵守保密法律法规,对考试试题内容严格保密,切实做到不拍照、不抄袭、不传播试题,否则按试题泄密行为依法依规进行处置。
2.考试过程中,考生必须严格按照考试系统流程要求进行操作,做到诚实守信、遵纪守法,不参与替考、不参与舞弊等违纪活动。
3.考试系统会实时采集考生图像信息进行身份比对,如发现身份不一致现象,将视为考生出现违纪行为,市自考办将依照《国家教育考试违规处理办法》进行处理。
附件:天津高等教育自学考试外语类专业口语、口译考试环境配置表
编辑推荐
相关资讯
- 历年试题
- 备考资料




