学历改变命运
24小时客服:4008135555/010-82335555
首页 > 自考专业> 天津自考专业 > 2022年10月天津自考本科汉语言文学专业计划

2022年10月天津自考本科汉语言文学专业计划

2022-06-23 16:31:15   文章来源: 自考365   字体:   打印
成绩查询

汉语言文学(本科)

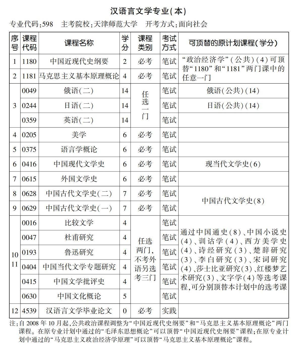
专业代码:598

主考院校:天津师范大学

开考方式:面向社会

本专业培养具备扎实的汉语言文学基础和良好的人文素养,熟悉汉语及中国文学的基础知识,具有较强的审美能力和中文表达能力,具有初步的语言文学研究能力,同时具有一定的跨文化交流能力,能在文化、教育、出版、传媒机构以及政府机关等企事业部门从事与汉语言文字运用相关工作的中国语言文学学科复合型人才。

汉语言文学专业(本)

相关推荐:2022年10月天津自考专业及主考院校一览表

关注添加

扫码加入备考交流群

与更多考生一起交流学习经验
备战考试,获取试题及资料

扫码下载APP

海量历年试题、备考资料
免费下载领取

扫码进入微信小程序

每日练题巩固、考前模拟实战
免费体验自考365海量试题

免费题库

新人有礼