2023年10月天津自考专科金融专业计划
金融(专科)
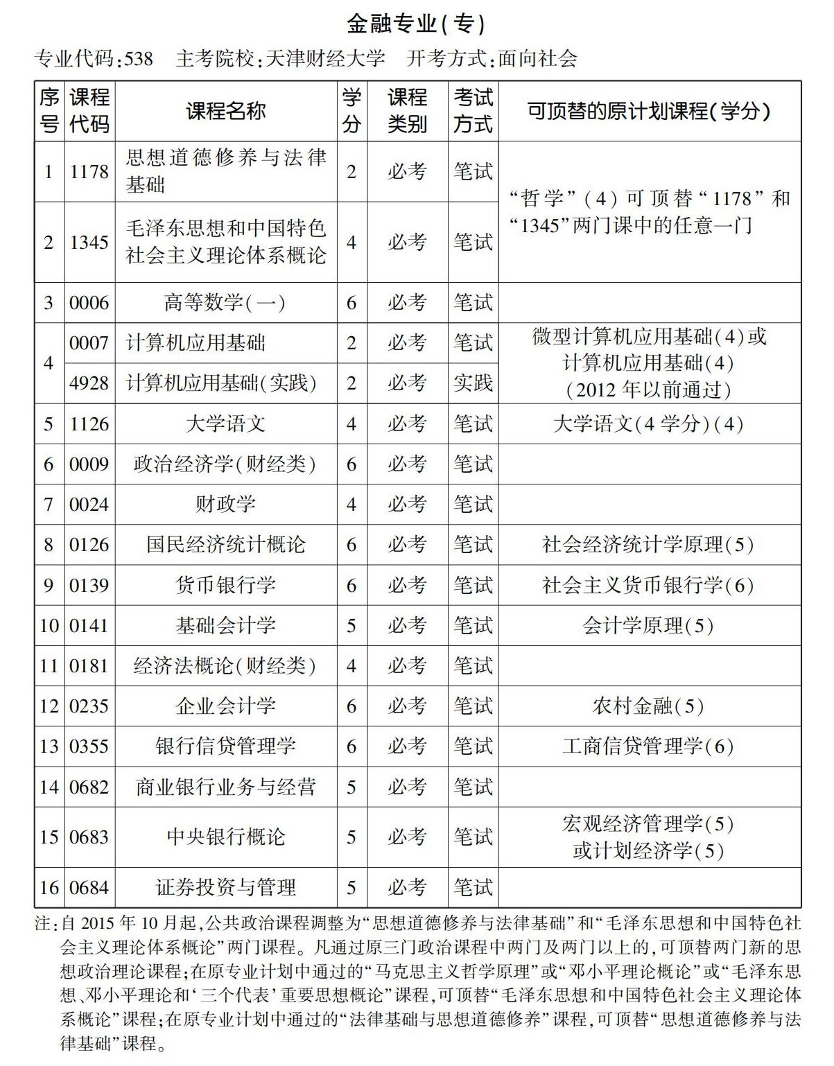
专业代码:538
新专业名称:金融服务与管理
新专业代码:530201
主考院校:天津财经大学
开考方式:面向社会
本专业培养德、智、体、美全面发展,具有良好职业道德和人文素养,掌握商业银行临柜业务、金融服务营销、商业银行产品及理财等基本知识,具备临柜业务处理、产品营销、客户理财能力,从事个人储蓄业务、现金出纳业务、会计核算业务、银行卡业务、客户经理等工作的高素质技术技能人才。
编辑推荐
相关资讯
- 历年试题
- 备考资料


