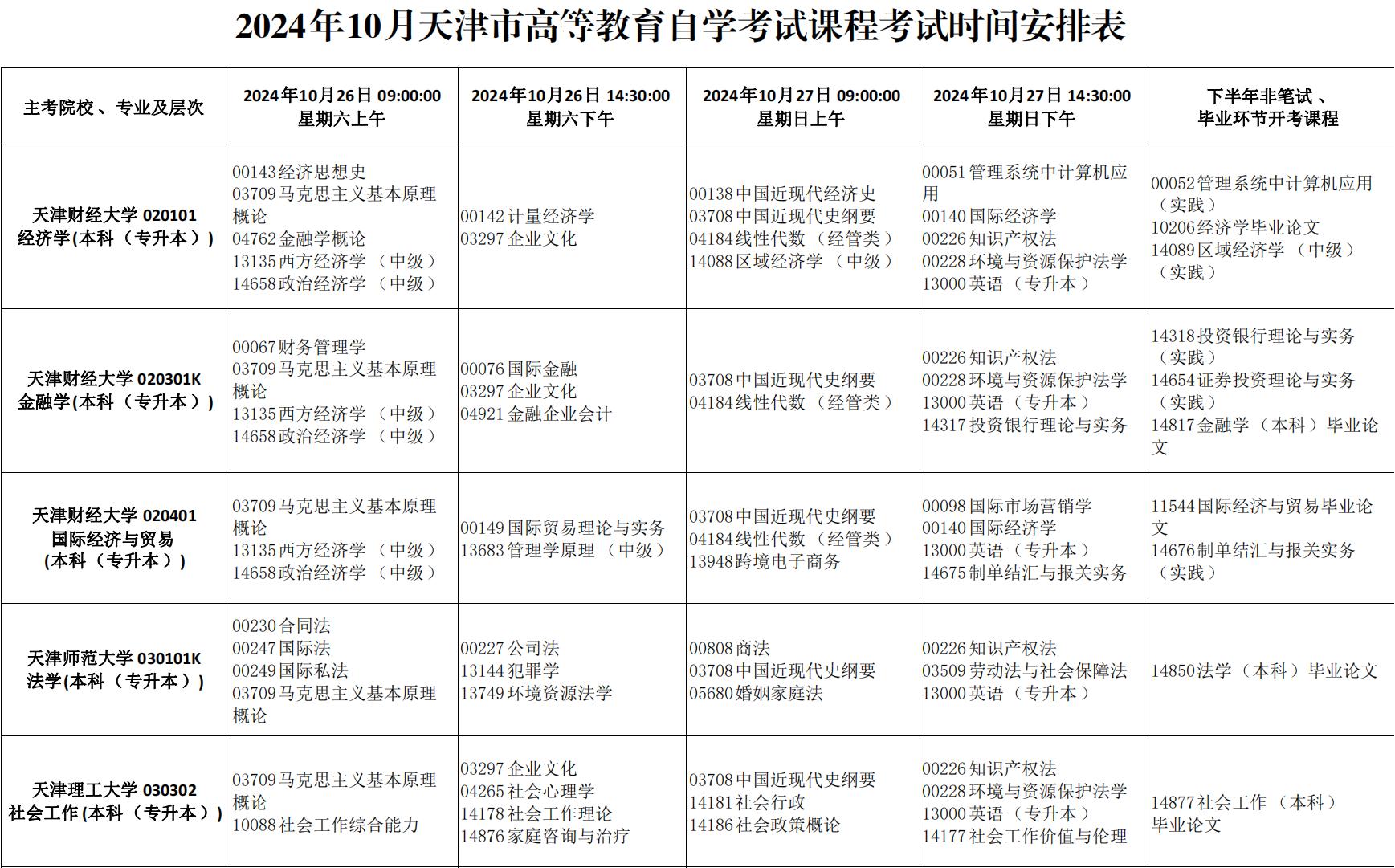
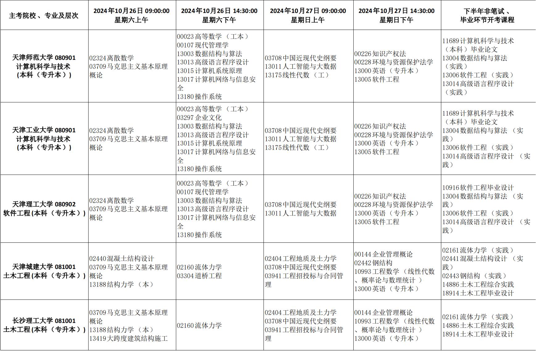
2024年10月天津市高等教育自学考试课程考试时间安排表
编辑推荐
- 热门课程
- 报名咨询
相关资讯
- 关于调整2024年10月天津自考课程“设计概论”等4门课程教材、考试大纲的公告
- 2024年上半年天津工业大学自考本科毕业生学士学位申请工作的通知
- 自考讲堂:2024年上半年天津自考考前注意事项大合集
- 提醒:各省2024年4月高等教育自学考试考前须知
- 2024年上半年天津财经大学自考毕业论文答辩工作的通知
- 2024年上半年天津财经大学高自考非笔试课程和毕业环节报考通知
- 2024年天津市高等教育自学考试课程考试时间安排及课程使用教材发布通知
- 2024年10月天津市高等教育自学考试课程考试时间安排表
- 天津自学考试专业课程改革工作考生问答
- 天津师范大学关于2023年12月高自考本科毕业生申请成人学士学位受理工作的通知
- 历年试题
- 备考资料

















