清晰图可点击>>
中国近现代史纲要
14888人已购买
马克思主义基本原理
23888人已购买
政治经济学(财经类)
13950人已购买
思想道德与法治
22999人已购买
英语(专)
26000人已购买
英语(专升本)
14688人已购买
自考报名
专升本报名
成人高考
夜大/电大
网络教育报名
其它报名
扫码领取试题答案及解析
报考咨询
免费资料
学习交流
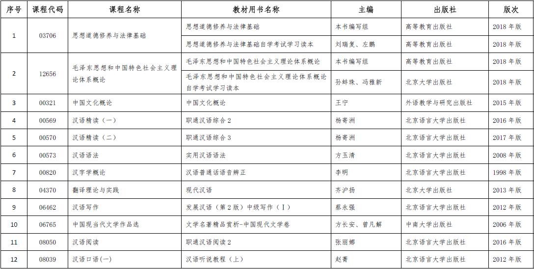
2026年上半年云南省第95次高等教育自学考试开考课程使用教材目录
2025年下半年云南省第94次高等教育自学考试开考课程使用教材目录
江苏省2026年4月高等教育自学考试顺利开考
2026年上半年河北省高等教育自学考试免考申请公告
关于调整2026年10月自学考试《旅游市场营销》课程考试用书的通告
2026年上半年安徽师范大学自考本科毕业生申请学士学位的通知
江苏省2026年4月高等教育自学考试特别提醒
2026年上半年高等教育自学考试考前提醒
北京市2026年上半年高等教育自学考试考前提醒
浙江工业大学自学考试毕业生2026年上半年学位申办通知
各省2026年4月自考准考证/通知单打印时间及入口汇总
各省2026自学考试转考办理通知及相关规定
各省2026年4月自考报名时间及入口汇总
各省市2025年下半年自考毕业申请及毕业证书相关安排汇总
各省2026年自考专业及主考院校一览表(部分热门专业)
2026年4月自考成绩查询时间及入口(持续更新)
各省市2026年4月自考考试安排汇总
2025年10月自考美学部分试题及答案(考友回忆版)
2025年10月自考艺术概论部分试题及答案(考友回忆版)
扫一扫,立即下载
安卓版本:7.6.6
苹果版本:7.6.5
开发者:北京远程叁陆伍科技有限公司
应用涉及权限:查看权限>>
APP隐私策略:查看政策>>
扫一扫,立即关注
扫码进群/领资料