2024年上半年绍兴市高等教育自学考试课程免考办理公告
2024年上半年浙江省绍兴市高等教育自学考试课程免考办理即将开始,现将有关事项公告如下:
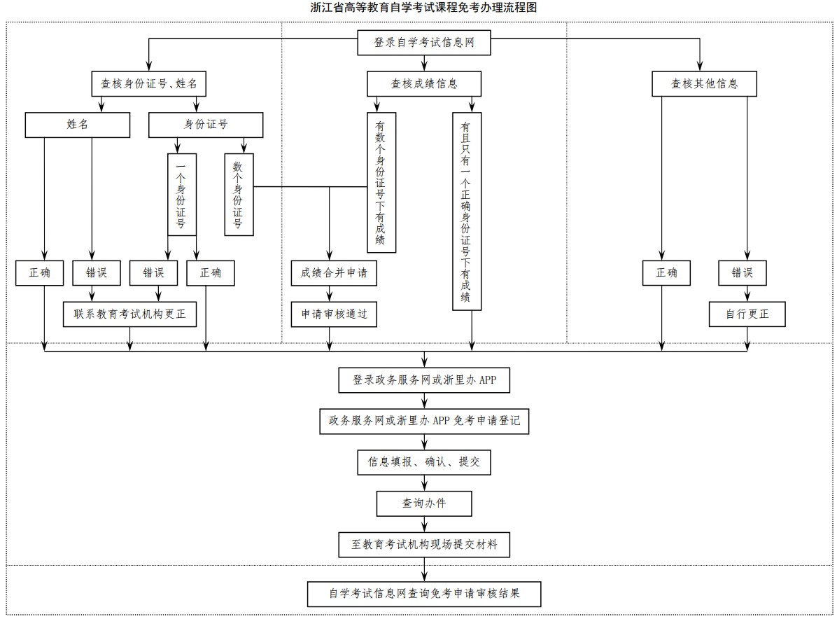
一、网上登记
1.课程免考申请登记的时间为5月11日00:00-20日24:00,现场提交材料请看通知中的“二、现场办理”。考生须按时进行免考申请登记和提交材料,逾期不受理。
2.课程免考申请登记前,考生须查询核对个人信息(姓名、身份证号、准考证号等)和课程成绩信息,并在规定时间内更正有误的个人信息或课程成绩信息。
3.更正和免考办理的具体时间、步骤、要求及注意事项请参看《浙江省2024年上半年高等教育自学考试课程免考办理考生指南》(附件)。
二、现场办理
编辑推荐
- 热门课程
- 报名咨询
- 历年试题
- 备考资料






