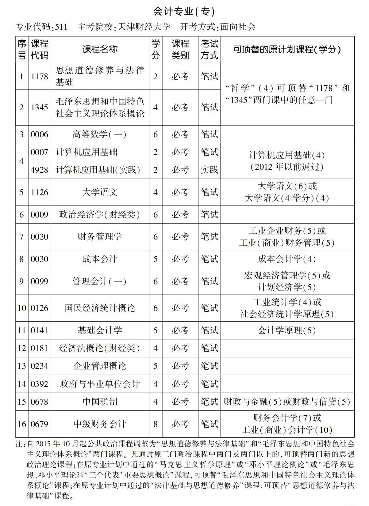
2023年10月天津自考专科会计专业计划
会计(专科)
专业代码:511
新专业名称:大数据与会计
新专业代码:530302
主考院校:天津财经大学
开考方式:面向社会
本专业培养德、智、体、美全面发展,具有良好职业道德和人文素养,熟悉会计基本理论与相关财经法规,熟练掌握会计基本技能,具备会计核算、会计监督、出纳业务、会计管理、税务管理和财务管理能力,从事单位出纳、会计核算、会计监督、查账验证、会计咨询等工作的高素质技术技能人才。
编辑推荐
相关资讯
- 历年试题
- 备考资料


