2024年下半年浙江省高等教育自学考试课程免考办理公告
2024年下半年浙江省高等教育自学考试课程免考办理即将开始,现将有关事项公告如下:
一、课程免考申请登记的时间为11月23日00:00-12月2日24:00,现场提交材料的时间由各设区市教育考试机构确定并在其网站公告。
请考生按时进行免考申请登记和提交材料,逾期不受理。
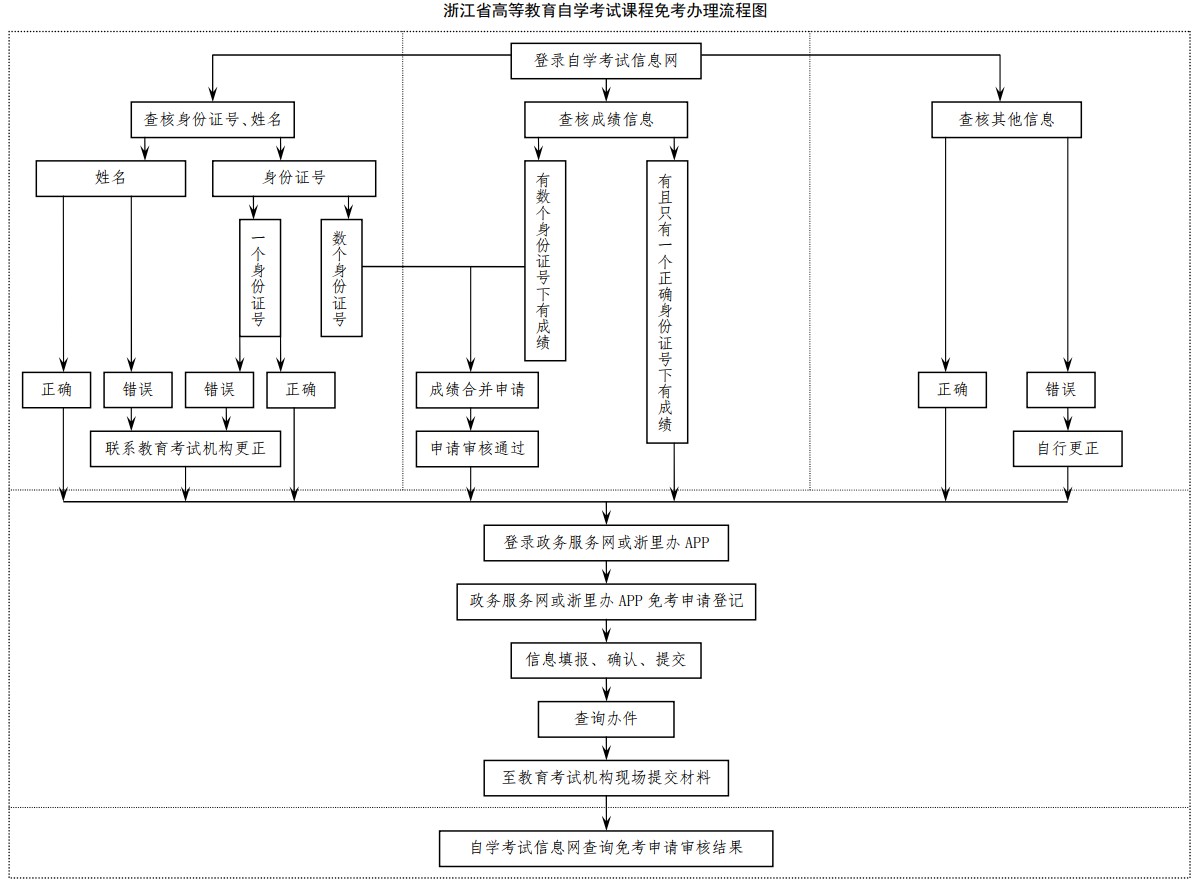
二、课程免考申请登记前,考生须查询核对个人信息(姓名、身份证号、准考证号等)和课程成绩信息,并及时更正有误的个人信息或课程成绩信息。
三、更正和免考办理的具体时间、步骤、要求及注意事项请参看《浙江省2024年下半年高等教育自学考试课程免考办理考生指南》。
四、各设区市教育考试机构发布公告的网站地址及联系电话
编辑推荐
- 热门课程
- 报名咨询
相关资讯
- 历年试题
- 备考资料






